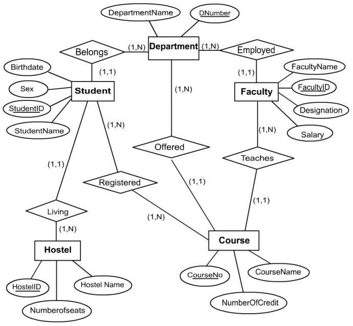
Question: create relational mapping from this ERD -------------------------------------------------------------- -------------------------------------------------------- do it like this pls by computer DepartmentName DNumber Belongs 1,N) Department 1N )Employed Birthdate FacultyName Sex
create relational mapping from this ERD
--------------------------------------------------------------

--------------------------------------------------------
do it like this pls by computer

DepartmentName DNumber Belongs 1,N) Department 1N )Employed Birthdate FacultyName Sex Student Faculty StudentID Designation StudentName Sala Offered Teaches Registered Living Course Hostel CourseName CourseNo HostellD Hostel Name NumberOfCredit Numberofseats DepartmentName DNumber Belongs 1,N) Department 1N )Employed Birthdate FacultyName Sex Student Faculty StudentID Designation StudentName Sala Offered Teaches Registered Living Course Hostel CourseName CourseNo HostellD Hostel Name NumberOfCredit Numberofseats
Step by Step Solution
There are 3 Steps involved in it
Get step-by-step solutions from verified subject matter experts
