Question: d. Write a query to list out the product names and the percentage of customers that have ordered the product. e. Write a query to
d. Write a query to list out the product names and the percentage of customers that have ordered the product.
e. Write a query to list the order number and the number of products in the order for every In Process order.

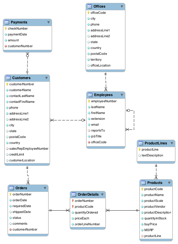
Offices officeCode city phone addressLine1 addressLine2 state country postalCode territory officeLocation Customers customerNumber customerName contactLastName contactFirstName phone addressLine1 addressLine2 city state postalCode country ProductLines salesRepEmployeeNumber creditLimit productLine textDescription customerLocation Products Orders productCode orderNumber orderDate requiredDate shippedDate status comments customerNumber productName productScale productVendor productDescription quantityInStock buyPrice MSRP productLine
Step by Step Solution
There are 3 Steps involved in it
Get step-by-step solutions from verified subject matter experts
