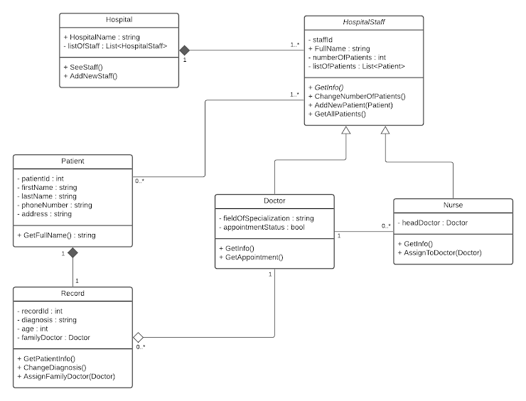
Question: Develop a hospital management system using the UML class diagram below. As the result, Hospital HospitalStaff + HospitalName : string - listoistaff List HospitalStaff 1...

Develop a hospital management system using the UML class diagram below. As the result,
Hospital HospitalStaff + HospitalName : string - listoistaff List HospitalStaff 1... staffid + FullName : string - numberOfPatients : int - listOfPatients : List
Step by Step Solution
There are 3 Steps involved in it
Get step-by-step solutions from verified subject matter experts
