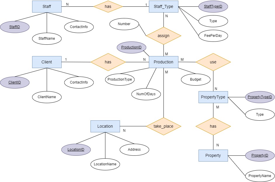
Question: Develop a relational database system according to the ER diagram (Use SQL DDL statements). Provide evidence of the use of a suitable IDE to create
Develop a relational database system according to the ER diagram (Use SQL DDL statements). Provide evidence of the use of a suitable IDE to create a simple interface to insert, update and delete data in the database. Implement proper security mechanisms in the developed database and evaluate the database solution developed in terms of its effectiveness with relevance to the user and system requirements identified, system security mechanisms (EX: -User groups, access permissions) and the maintenance of the database. Suggest improvements for any identified problems.
Assess the usage of the below SQL statements with the examples from the developed database to prove that the data extracted through them are meaningful and relevant to the given scenario.
Select/ Where / Update / Between / In / Group by / Order by / Having
Step by Step Solution
There are 3 Steps involved in it
Get step-by-step solutions from verified subject matter experts
