Question: Draw a stock and flow map for each and give their units of measure, please attach the draw // Dibuja un diagrama de existencias y
Draw a stock and flow map for each and give their units of measure, please attach the draw // Dibuja un diagrama de existencias y de flujo para cada uno de ellos e indica sus unidades de medida, por favor adjunta el dibujo...


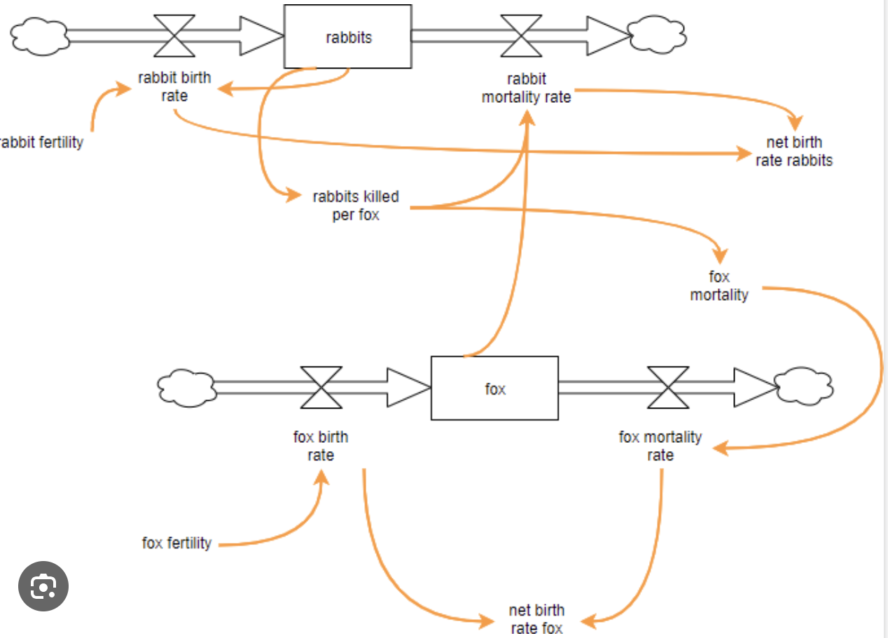
CHALLENGE Identifying Stocks and Flows Are the following concepts stocks or flows? Draw a stock and flow map for each and give their units of measure. 1. Interest rate (e.g., the prime interest rate or rate on the 30-year US Treasury bond). 2. Unemployment rate. Hint: What does the word "rate" mean in these settings?rabbits rabbit birth rabbit rate mortality rate abbit fertility net birth rate rabbits rabbits killed per fox fox mortality fox fox birth fox mortality rate rate fox fertility net birth rate fox
Step by Step Solution
There are 3 Steps involved in it
Get step-by-step solutions from verified subject matter experts
