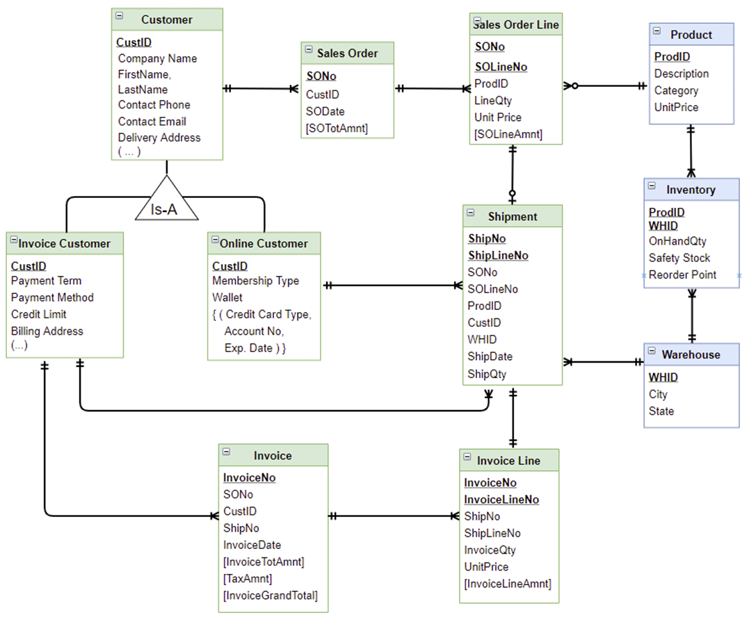
Question: Each customer ( super - type ) has one or many sales order. Each invoice customer or online customer ( subtype ) also has one
Each customer supertype has one or many sales order. Each invoice customer or online customer subtype also has one ore many sales orders.
Step by Step Solution
There are 3 Steps involved in it
1 Expert Approved Answer
Step: 1 Unlock
Question Has Been Solved by an Expert!
Get step-by-step solutions from verified subject matter experts
Step: 2 Unlock
Step: 3 Unlock
