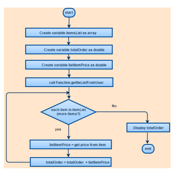
Question: Examine the Pseudocode and flowchart for the logic sample provided, and explain what it does line by line. See Attached. start Create variable itemsList as
Examine the Pseudocode and flowchart for the logic sample provided, and explain what it does line by line. See Attached.


start Create variable itemsList as array Create variable totalOrder as double Create variable listltemPrice as double call Function getlteListFromUser each item in itemList (more items?) yes listltemPrice get price from item totalOrder totalOrder listltemPrice Display totalOrder end
Step by Step Solution
There are 3 Steps involved in it
Get step-by-step solutions from verified subject matter experts
