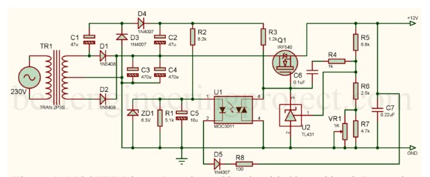
Question: explain how this circuit only includes analog components The circuit should include the following: At least one power supply Minimum of three passive components (
explain how this circuit only includes analog components The circuit should include the following: At least one power supply Minimum of three passive components resistors capacitors, andor inductors Minimum of two circuit loops One other component LED Op Amp, timer, simple sensor etc.Analyze the circuit to determine the current in each loop and voltage at each node. Evaluate the circuit, taking into consideration its components. However, do not disclose what the circuit does.
Step by Step Solution
There are 3 Steps involved in it
1 Expert Approved Answer
Step: 1 Unlock
Question Has Been Solved by an Expert!
Get step-by-step solutions from verified subject matter experts
Step: 2 Unlock
Step: 3 Unlock
