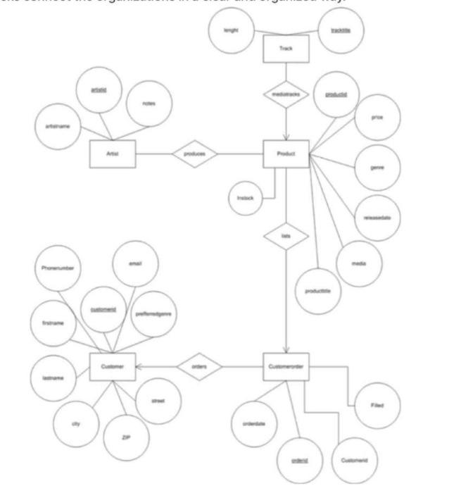
Question: Explain it ayout References Mailings New Rich Text Document (Compatibility Mode- Word Product Activation Failed) Review View Tell me what you want to do Track

ayout References Mailings New Rich Text Document (Compatibility Mode- Word Product Activation Failed) Review View Tell me what you want to do Track notes attested track artist produc product inlook emad 0000 customer in Pioneer media First name pred Product title custom Last name order city Street Order data Silled rip Po ordered customer
Step by Step Solution
There are 3 Steps involved in it
Get step-by-step solutions from verified subject matter experts
