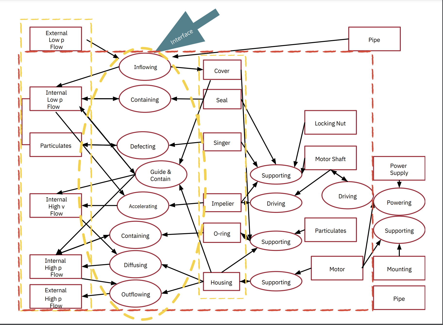
Question: External Low p Flow Internal Low p Flow Inflowing Interface Cover Containing Seal Particulates Defecting Guide & Contain Internal High v Flow Accelerating Singer

External Low p Flow Internal Low p Flow Inflowing Interface Cover Containing Seal Particulates Defecting Guide & Contain Internal High v Flow Accelerating Singer Locking Nut Pipe Motor Shaft Supporting Power Supply Impelier Driving Supporting 00-1 Driving Powering Particulates Containing O-ring Supporting Internal High p Flow External Diffusing Motor Mounting Housing Supporting Outflowing Pipe High p Flow 1. Synthesize the decisions that prompt systems architecture. 2. Recall components of solution-neutral and solution-specific functions and forms.
Step by Step Solution
There are 3 Steps involved in it
Get step-by-step solutions from verified subject matter experts
