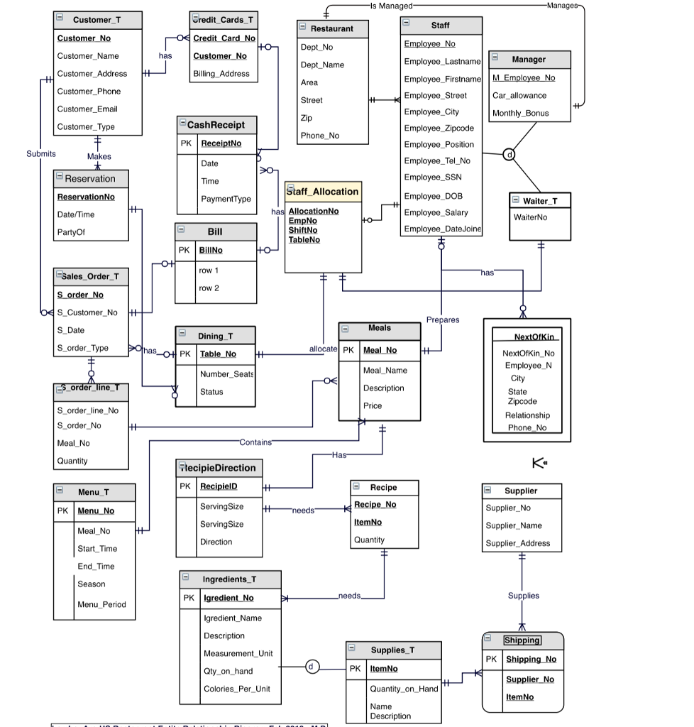
Question: For this assignment, you are to develop a relational schema from a conceptual data model (a relatively simple restaurant data model) that is given on
For this assignment, you are to develop a relational schema from a conceptual data model (a relatively simple restaurant data model) that is given on the last page. Your relations should be normalized to the third Normal form. (That is: No Multivalued Attributes, No Duplicates, No Partial and Transitive Dependencies). You may choose any of the two Entity Relationship solution diagrams you will find below. (If you draw it I can put it into software)

Is Mana Customer T Customer No Customer_Name Customer_Address Customer_Phone Customer_Email Customer_Type Credit Cards T Staff Restaurant Dept No Dept Name Credit Card No has Customer No Manager Employee_Lam Employee_Firstnam Employee_Street Employee_City Employee Zipcode Employee_Position Employee_Tel_No Employee SSN Employee DOB Employee_Salary Employee DateJoin Billing Address Car_allowance Street Zip Phone No Monthly_Bonus CashReceipt PKReceiptNo Submits Makes Reservation ReservationNo Time Staff Allocation PaymentType Waiter T Date/Time has AllocationNo WaiterNo EmpNo ShiftNo TableNo Bill PK BillNo row 1 3ales OrderT - row 2 S_Customer No S Date S order_Type Prepares Meals Dining_T allocate PK Meal No PK Table No NextOfKinNo Employee N Meal_Name Description Price Number Seats City State Zipcode Relationship Phone No _order_line Status S order_line No S order No Meal No Kn FtecipieDirection PK RecipielD Recipe Menu T PK Menu No Meal No Start Time End Time Supplier Recipe No ServingSize ServingSize Direction Supplier No Supplier Name Supplier_Address IngredientsT Season PK Igredient No Supplies Period lgredient Name Description Measurement Unit Oty_on hand Colories Per Unit Supplies T PK Shipping No PK ItemNo Supplier No ItemNo Quantity_on Hand Name Description
Step by Step Solution
There are 3 Steps involved in it
Get step-by-step solutions from verified subject matter experts
