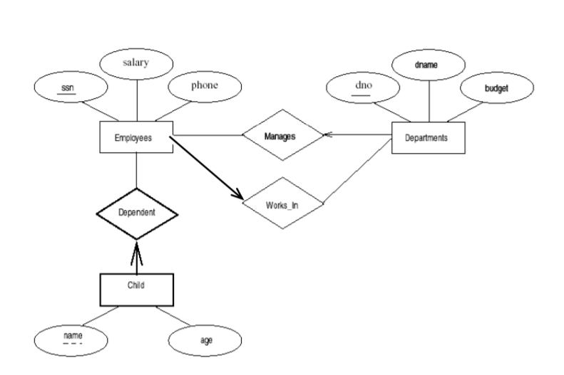
Question: Given an ER diagram (as shown below), write SQL statements to create the corresponding relations and capture as many of the constraints as possible. If
Given an ER diagram (as shown below), write SQL statements to create the corresponding relations and capture as many of the constraints as possible. If you cannot capture some constraints, explain why.

salary dname phone dno budget sSn Employees Manages Departments Works_In Dependent Child name age
Step by Step Solution
There are 3 Steps involved in it
Get step-by-step solutions from verified subject matter experts
