Question: Given this ERD, write the DDL statements required to create the database. 2 . You don t need to insert any data. Just write a
Given this ERD, write the DDL statements required to create the database.
You dont need to insert any data. Just write a script that can create the structures.
Use the mapping rules discussed in class to determine what relations and fields you will end
up with.
Use your discretion to select appropriate datatypes.
Your resulting database must enforce basic integrity rules. Specifically the keys.
You should be able to run your DDL statements in Access one at a time to create your
database.
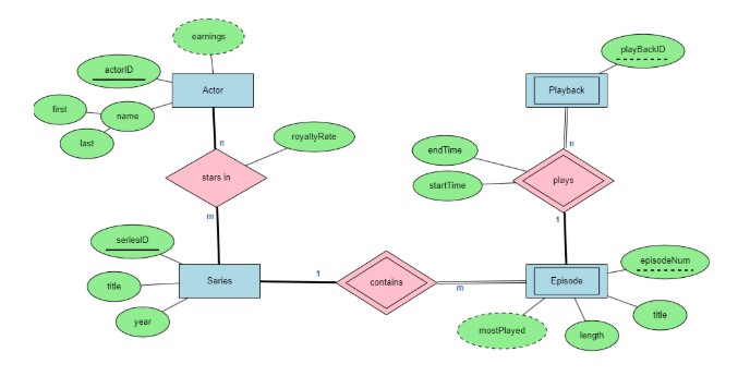
At the end of your DDL file, include a query that could be used to calculate the earnings
value for an Employee. Every time an episode of a series is played, the actors get paid a
certain amount of money based on their royalty rate for that series. An actors earnings is
the sum of all these earnings. RoyaltyRate is a currency value, such as $
Step by Step Solution
There are 3 Steps involved in it
1 Expert Approved Answer
Step: 1 Unlock
Question Has Been Solved by an Expert!
Get step-by-step solutions from verified subject matter experts
Step: 2 Unlock
Step: 3 Unlock
