Question: Hello PlZ code in Java and use IntelliJ IDEA to code this This is for A Dungeons and Dragons program im creating, i also did
Hello PlZ code in Java and use IntelliJ IDEA to code this
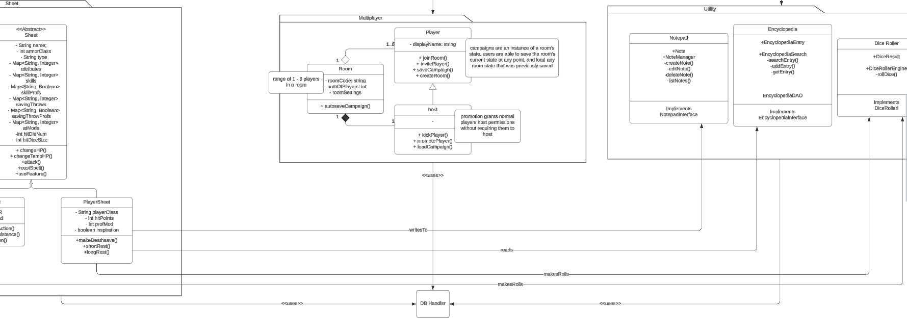
This is for A Dungeons and Dragons program im creating, i also did provide of the UML package diagram i hope it helps
create a dice roller that can be called from npc and player. This dice roller will need the boolean
of if the npc or player has proficency in the skill, weapon, or saving throw. If that boolean is true, their profiecency bonus
will be added to the roll. The dice roller will also need to add their ability score modifier to the roll, regardless of proficeincy.
If The roll was a saving throw or ability check, the output should be returned in integer form to the screen
If the roll was an attack roll, the total for the attack roll will be
displayed on the screen just like the saving throw and ability check, but will also have damage displayed. Damage is calculated by taking
in either a players weapon or a monsters weapon. Each weapon will have a assigned die type. EX short bow an eight sided die.
Small weapons:Use a D die for damage rolls
Larger weapons:Use a D or D die for damage rolls
Biggest weapons:Use a D or D die for damage rolls
The D is used for all attacks, skills, and saves.
The D is used for random tables.
The D D D D and D are used for everything else, usually healing and damage.
If you need more info plz let me know
Step by Step Solution
There are 3 Steps involved in it
1 Expert Approved Answer
Step: 1 Unlock
Question Has Been Solved by an Expert!
Get step-by-step solutions from verified subject matter experts
Step: 2 Unlock
Step: 3 Unlock
