Question: Here is Python Code that simulates rolling dice. The number of dice and number of sides can be entered by the user. Refer to figure
- Here is Python Code that simulates rolling dice. The number of dice and number of sides can be entered by the user.
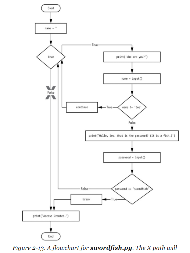
Refer to figure 2-13 in the textbook, then on this sheet of paper draw out the flow diagram for the above code.

Step by Step Solution
There are 3 Steps involved in it
Get step-by-step solutions from verified subject matter experts
