Question: Hi Experts! Would you please try to solve this as soon as possible with 100 % Accuracy? If possible. Subject Software Engineering. Instructions are given.
Hi Experts! Would you please try to solve this as soon as possible with 100 % Accuracy? If possible.
Subject Software Engineering.
Instructions are given. I just need a speech about these tasks. I added all the photos; You have to write what I do all this task. If you are good at English and CSE, try to write a speech about this attached task. The project name is Cholo Ghuri Bangladesh. It is basically a web-based project. Mainly I have a presentation about this.
#Use Case & Activity Diagram








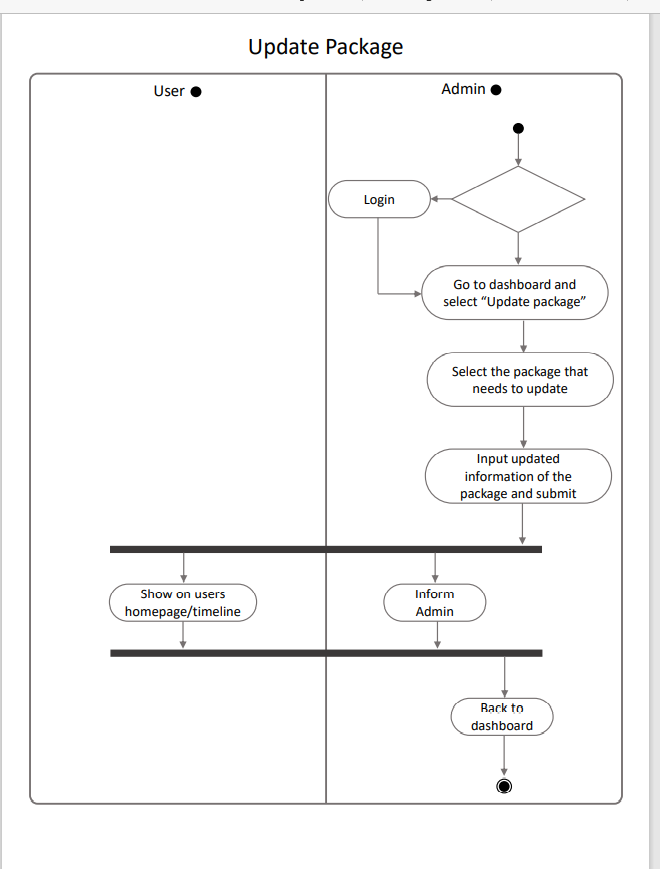
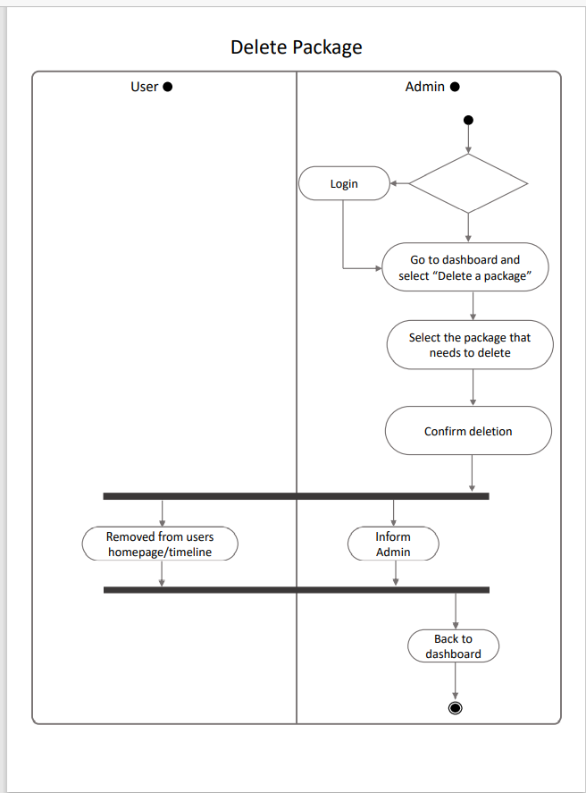
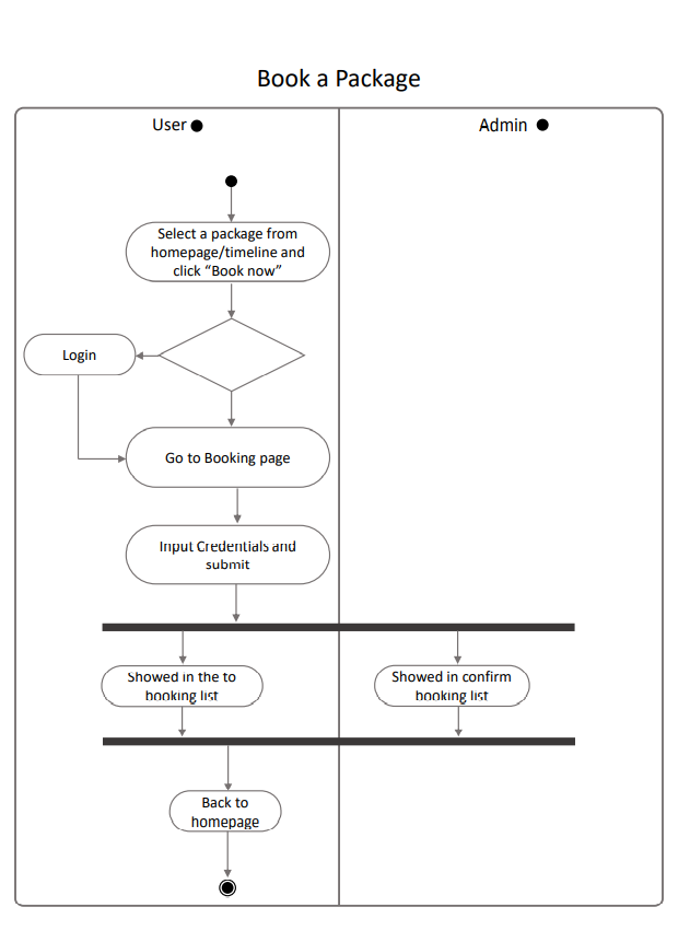
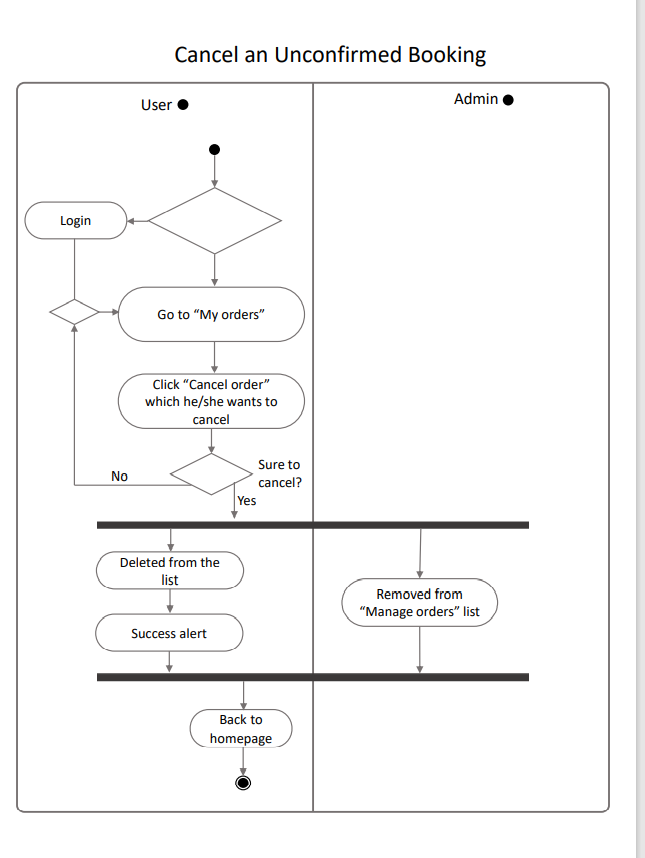
Use Case Diagram for Cholo Ghuri Bangladesh - Travel Booking Website" Registration Launch Package Update Package Delete Package Book Package User Admin Confirm Package Cancel unconfirmed Package Activity diagram for "Cholo Ghuri Bangladesh Travel Booking Website" Registration User/Admin . Admin/Existing user? Yes No Input information and password and submit Input email and password Information valid? Email and password matched? No No Yes Show error Yes Show error Access to the website/Admin Panel Launch Package User Admin Login Go to dashboard and select "Launch a package" Input information of the package and submit Show on users homepage/timeline Inform Admin Back to dashboard Update Package User Admin Login Go to dashboard and select "Update package" Select the package that needs to update Input updated information of the package and submit Show on users homepage/timeline Inform Admin Back to dashboard Delete Package User Admin Login Go to dashboard and select "Delete a package" Select the package that needs to delete Confirm deletion Removed from users homepage/timeline Inform Admin Back to dashboard Book a Package User Admin Select a package from homepage/timeline and click "Book now" Login Go to Booking page Input Credentials and submit Showed in the to booking list Showed in confirm booking list Back to homepage Manage Booking User Admin Login Select "Manage Bookings" from dashboard Proceed to Confirm Proceed to payment Verified? Online payment credentials verify Proceed to Cancel No Yes Cancel Booking Notify user Marked as booked Cancel an Unconfirmed Booking User Admin Login Go to "My orders" Click "Cancel order" which he/she wants to cancel No Sure to cancel? Yes Deleted from the list Removed from "Manage orders" list Success alert Back to homepage
Step by Step Solution
There are 3 Steps involved in it
Get step-by-step solutions from verified subject matter experts
