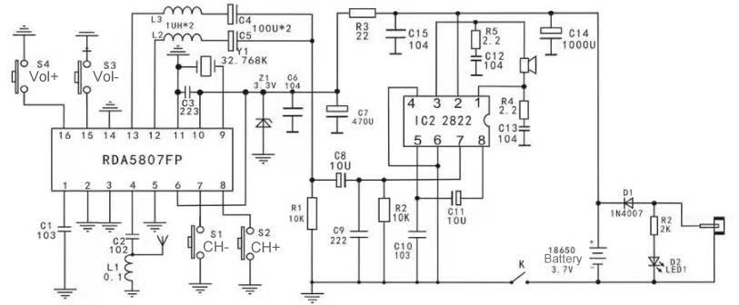
Question: How does the RDA 5 8 0 7 PF and the buttons CH + CH - and Volume + and - work? How to interact
How does the RDAPF and the buttons CH CH and Volume and work? How to interact between them to get what you want from the FM receiver and what is the phenomenon between them. And thanks very much if you can describe it without using tools like chegg gptI already read from it but I think it a little bit confuse for meHave a nice day.
Step by Step Solution
There are 3 Steps involved in it
1 Expert Approved Answer
Step: 1 Unlock
Question Has Been Solved by an Expert!
Get step-by-step solutions from verified subject matter experts
Step: 2 Unlock
Step: 3 Unlock
