Question: How to code this Guessing game project in visual basic? 1.Pick a correct random color button 2 Make a Guess a number group box visible
How to code this Guessing game project in visual basic?
1.Pick a correct random color button

2 Make a Guess a number group box visible and guess

3 Make a congratulation group box visible

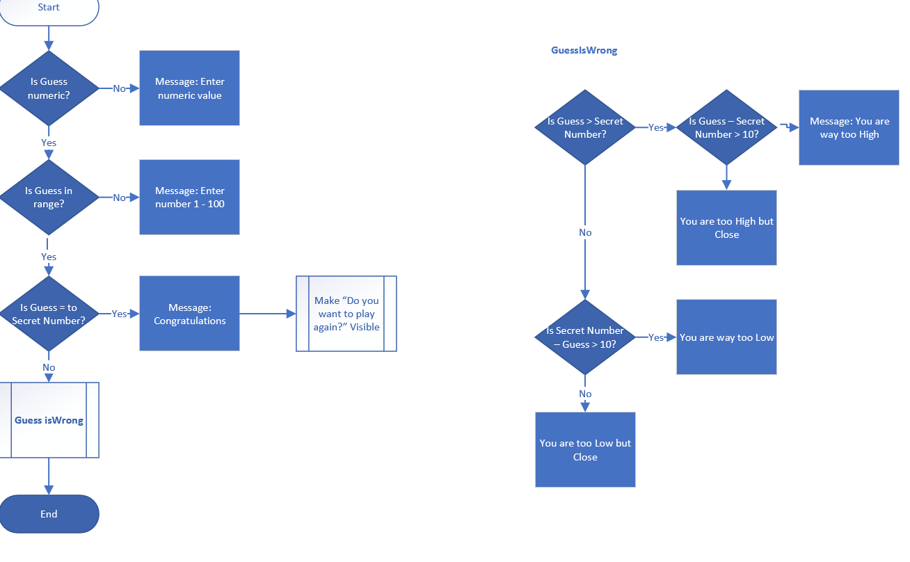
Flow chart is
. Guessing Game Instructor CS115 Guessing Game First pick a color. The correct color will open the number guessing game - 0 x Guessing Game Instructor CS115 Guessing Game Enter a Number Between 1 and 100 Then click "Guess" or Enter Key You are a little low Guess - X Guessing Game Instructor CS115 Guessing Game Congratulations! Your number, 74, is correct. You guessed your number in 7 guesses. Would you like to play again? Yes No Start Guess Is Wrong Is Guess numeric? Message: Enter numeric value Is Guess > Secret Number? -Yes Is Guess - Secret Number > 10? Message: You are way too High Is Guess in range? Message: Enter number 1 - 100 You are too High but Close Yes Is Guess = to Secret Number? Yes Message: Congratulations Make "Do you want to play again?" Visible 1s Secret Number - Guess > 10? -Yes You are way too Low Guess is Wrong You are too Low but Close End
Step by Step Solution
There are 3 Steps involved in it
Get step-by-step solutions from verified subject matter experts
