Question: I am trying to translate this SQL database into a ERD Diagram. If someone could look this over and give corrections, I'd appreciate it! I'm
I am trying to translate this SQL database into a ERD Diagram. If someone could look this over and give corrections, I'd appreciate it! I'm not sure what to do about the repeated primary keys?


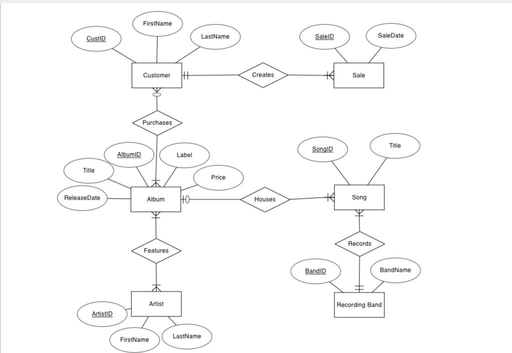
Name Artist Schema ID FirstNam LastNam stomer CREATE TABLE Artist (ID INT NOT I ID LirstN LastN Lineltem ID AlbumID SaleID cordedSong ID Title INTINTINT"ID"INTNOTNULL"FirstName"INTNOTNULL"LastName"INTNOTNULL CREATE TABLE Customer ( ID INT A AlbumID INTINTINT"ID"INTNOTNULL"FirstName"INTNOTNULL"LastName"INTNOTNULL RecordingBandID CREATE TABLE Lineltem ( ID INT NC "ID" INT NOT NULL "AlbumID" INT NOT NULL "SaleID" INT NOT NULL CREATE TABLE RecordedSong (ID ! "ID" INT NOT NULL RecordingBand "Title" INT NOT NULL "AlbumID" INT NOT NULL ID RecordingRole "RecordingBandID" INT NOT NULL CREATE TABLE RecordingBand (ID INTINT"ID"INTNOTNULL"BandName"INTNOTNULL ID CREATE TABLE RecordingRole ( ID
Step by Step Solution
There are 3 Steps involved in it
Get step-by-step solutions from verified subject matter experts
