Question: I need a fully working C language code that simulate a digital clock using pic16f887, 16x2 lcd display and DS3232 or DS1307, 2 buttons are

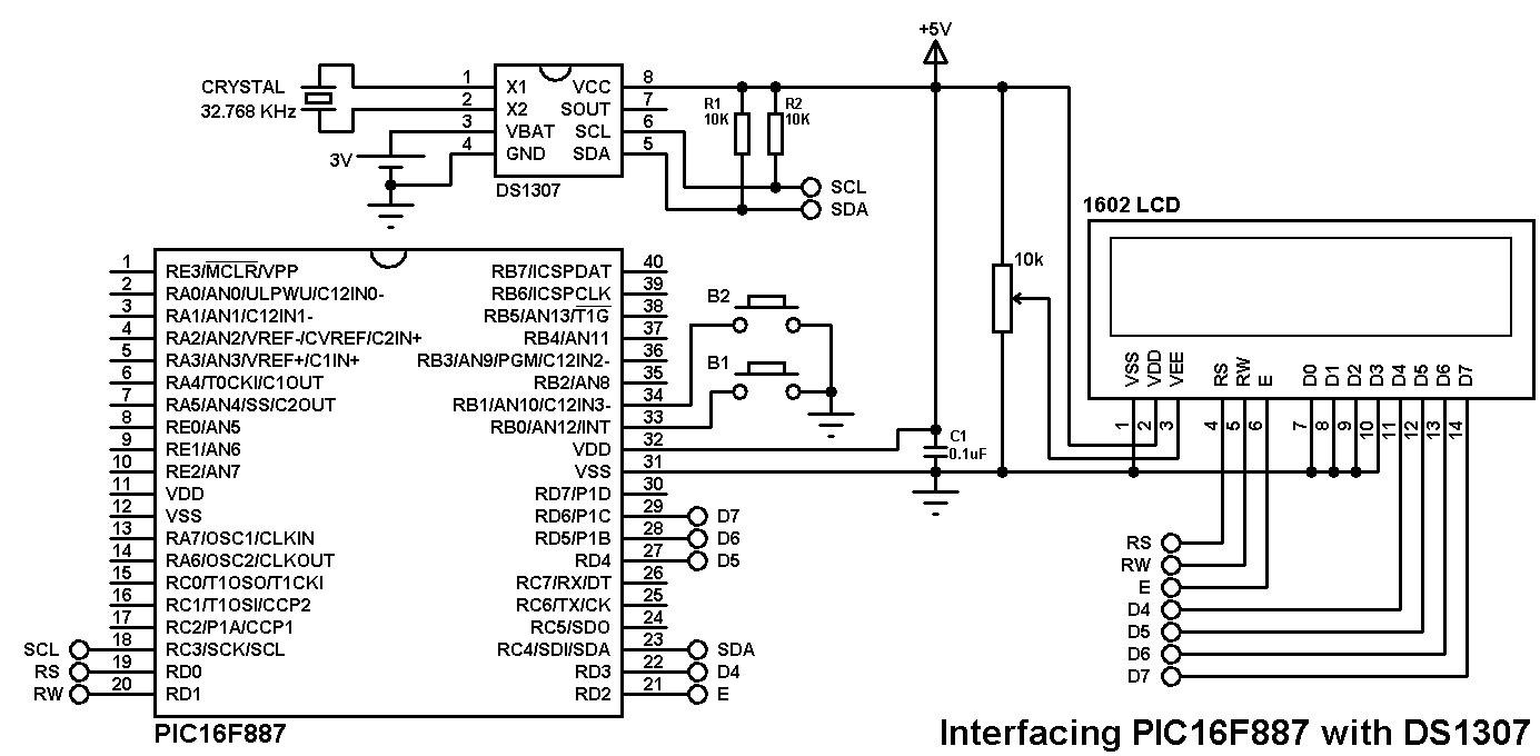
I need a fully working C language code that simulate a digital clock using pic16f887, 16x2 lcd display and DS3232 or DS1307, 2 buttons are to change the time ,it should compile on MPLAB and work with circuit shown below, please check the code before sending it.
Step by Step Solution
There are 3 Steps involved in it
Get step-by-step solutions from verified subject matter experts
