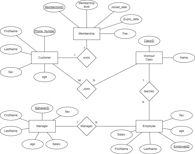
Question: I need a well-prepared Database system according to this ER diagram. The database should include tables, relations, primary keys, foreign keys, triggers and populate it

I need a well-prepared Database system according to this ER diagram. The database should include tables, relations, primary keys, foreign keys, triggers and populate it with some data. Thank you.
Step by Step Solution
There are 3 Steps involved in it
Get step-by-step solutions from verified subject matter experts
