Question: i need it like organizational chart please like the pic Secretary Waterways Corporation is a private corporation formed for the purpose of providing the products
i need it like organizational chart please like the pic
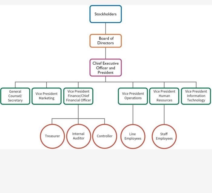
Secretary Waterways Corporation is a private corporation formed for the purpose of providing the products and the services needed to irrigate farms, parks, commercial projects, and private lawns. It has a centrally located factory in a U.S. city that manufactures the products it markets to retail outlets across the nation. It also maintains a division that performs installation and warranty servicing in six metropolitan areas. The mission of Waterways is to manufacture quality parts that can be used for effective irrigation projects that also conserve water. By that effort, the company hopes to satisfy its customers, perform rapid and responsible service, and serve the community and the employees who represent them in each community. The company has been growing rapidly, so management is considering new ideas to help the company continue its growth and maintain the high quality of its products. Waterways was founded by Will Winkman who is the company president and chief executive officer (CEO). Working with him from the company's inception is Will's brother, Ben, whose sprinkler designs and ideas about the installation of proper systems have been a major basis of the company's success. Ben is the vice president who oversees all aspects of design and production in the company. The factory itself is managed by Todd Senter who hires his line managers to supervise the factory employees. The factory makes all of the parts for the irrigation systems. The purchasing department is managed by Helen Hines. The installation and training division is overseen by vice president Henry Writer, who supervises the managers of the six local installation operations. Each of these local managers hires his or her own local service people. These service employees are trained by the home office under Henry Writer's direction because of the uniqueness of the company's products. There is a small human resources department under the direction of Sally Fenton, a vice president who handles the employee paperwork, though hiring is actually performed by the separate departments. Teresa Totter is the vice president who heads the sales and marketing area; she oversees 10 well-trained salespeople. The accounting and finance division of the company is headed by Ann Headman, who is the chief financial officer (CFO) and a company vice president; she is a member of the Institute of Management Accountants and holds a certificate in management accounting. She has a small staff of accountants, including a controller and a treasurer, and a staff of accounting input operators who maintain the financial records. A partial list of Waterways' accounts and their balances for the month of November follows. Based on the information given, construct an organizational chart of Waterways Corporation. Secretary Waterways Corporation is a private corporation formed for the purpose of providing the products and the services needed to irrigate farms, parks, commercial projects, and private lawns. It has a centrally located factory in a U.S. city that manufactures the products it markets to retail outlets across the nation. It also maintains a division that performs installation and warranty servicing in six metropolitan areas. The mission of Waterways is to manufacture quality parts that can be used for effective irrigation projects that also conserve water. By that effort, the company hopes to satisfy its customers, perform rapid and responsible service, and serve the community and the employees who represent them in each community. The company has been growing rapidly, so management is considering new ideas to help the company continue its growth and maintain the high quality of its products. Waterways was founded by Will Winkman who is the company president and chief executive officer (CEO). Working with him from the company's inception is Will's brother, Ben, whose sprinkler designs and ideas about the installation of proper systems have been a major basis of the company's success. Ben is the vice president who oversees all aspects of design and production in the company. The factory itself is managed by Todd Senter who hires his line managers to supervise the factory employees. The factory makes all of the parts for the irrigation systems. The purchasing department is managed by Helen Hines. The installation and training division is overseen by vice president Henry Writer, who supervises the managers of the six local installation operations. Each of these local managers hires his or her own local service people. These service employees are trained by the home office under Henry Writer's direction because of the uniqueness of the company's products. There is a small human resources department under the direction of Sally Fenton, a vice president who handles the employee paperwork, though hiring is actually performed by the separate departments. Teresa Totter is the vice president who heads the sales and marketing area; she oversees 10 well-trained salespeople. The accounting and finance division of the company is headed by Ann Headman, who is the chief financial officer (CFO) and a company vice president; she is a member of the Institute of Management Accountants and holds a certificate in management accounting. She has a small staff of accountants, including a controller and a treasurer, and a staff of accounting input operators who maintain the financial records. A partial list of Waterways' accounts and their balances for the month of November follows. Based on the information given, construct an organizational chart of Waterways Corporation




Step by Step Solution
There are 3 Steps involved in it
1 Expert Approved Answer
Step: 1 Unlock
Question Has Been Solved by an Expert!
Get step-by-step solutions from verified subject matter experts
Step: 2 Unlock
Step: 3 Unlock
