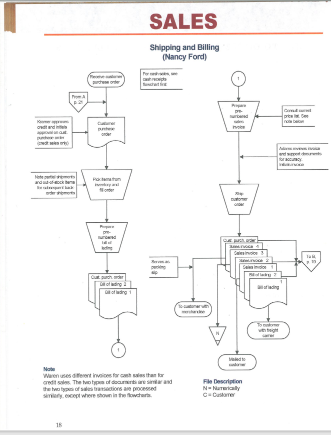
Question: Identify 3 internal controls from the attached Flowchart and fully explain them in terms of objectives, activities, functions, segregation of duties (if applicable) and how
Identify 3 internal controls from the attached Flowchart and fully explain them in terms of objectives, activities, functions, segregation of duties (if applicable) and how they work. You will need to write about 6 to 9 COMPLETE sentences for each internal control. 
SALES SALES
Step by Step Solution
There are 3 Steps involved in it
Get step-by-step solutions from verified subject matter experts
