Question: Ill-ll CHAPTER 10- ecentralization and Performance Evaluation return on investment, to evaluate proposals to build new manufacturing facilitia and to allo- cate corporate hindsacmmvarious facilities.






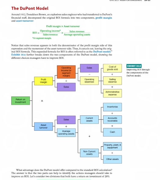
Ill-ll CHAPTER 10- ecentralization and Performance Evaluation return on investment, to evaluate proposals to build new manufacturing facilitia and to allo- cate corporate hindsacmmvarious facilities. Returnon investment isstillwidely used today to evaluate a broad range of investment options. from manufactungplants tocorporate training programs. it is also used to evaluate entire organizations; organizational units such as divi- sions, plants, and product lines; and individual investment projects. Finally, it can be used to evaluate past results orto predict future results. Formally dened, return on investment [ROD measures the rate of return generated by an investment in assets. Expressed as a percentage, it. is calculated as ROI Operating income Segmentmargin _ Averageoperangamets or Average operatingassets Thereissome variation in the income measureused in the calculation of ROI. When an entire organization is being evaluated, operating inmme. or income before interest and tam, is a common choice, since at the corporate level, all expenses are under the CED's control; When R01 is used to evaluate a unit within the organization, the income measure needs to be one that includes only those items that are under-the unit manager's control. Borne unit managers use the segment margin because it represents revenue: and expenses that are directly trace able to the operating unit and controllable by the unit manager. Whatever the income choice, the measure must be used consistently. Throughout the rest of the chapter, we are going to use \"operating income" in future formulas, but be aware that \"segment margin"can always be substituted when the calculation is for a unit mtherthan the entire organization. Since the income measure used in the ROI calculation represents the resultsobtained for the entire year, the denominator needs to represent the assets used during the year. The most common measure chosen is a simple average ofthe amets used during the year, computed by adding the beginning and ending asset balances and dividing by 2: _ Beginning asset balance + Ending asset balance Average operating assets : + The ametsto includein this calculation are those thatwere aclnally used inoperations, among them cash; accounts receivable; inventory; and property, planLand equipment Anyasset that wasnot used to support operations, such as a manucturing facility that was shutdown or a piece ofequipment that was no longer in use, should not be included in the asset balance. \fC&C Sports continuing case 10.32 (LO 3] Return on investment After seeing the results of the segment analysis for the Nylon Fibers division, James Cameron wants all three divisions focusing on the correct avenues for improv- ing division performance. Refer to Exhibit 10.4 and the related information on page 10-14 to answer the following questions. Required a. Calculate the margin and asset turnover for Centex Yarns' three divisions. Show that margin x assel turnover equals the return on investment for each division as reported in the text. b. Compare the margin and asset turnover for the three divisions and make suggestions for increase ing the return on investment of each division.
Step by Step Solution
There are 3 Steps involved in it
Get step-by-step solutions from verified subject matter experts
