Question: Implementation Model using Pseudocode Objectives: To demonstrate the student's level of competence in developing pseudocode. For the problem described in Given Flow Chart (CIS Department
Implementation Model using Pseudocode
Objectives:
To demonstrate the student's level of competence in developing pseudocode.
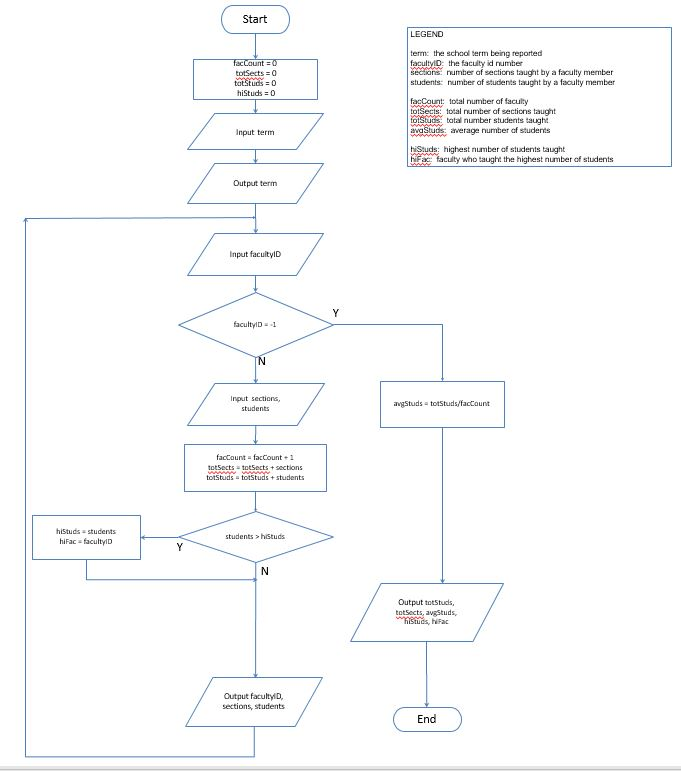
For the problem described in Given Flow Chart (CIS Department Faculty Report):
Develop the Implementation Model using pseudocode and make certain you:
have a minimum of five modules in your pseudocode (a deduction will occur if there are fewer than five modules). It is recommended that you look at the Essential Model/Hierarchy chart for this problem to help divide the logic into modules.
write the Pseudocode using simple fields. Meaning if you have a programming background "do not" use arrays or other aggregate data types or data structures.
Hierarchy Chart:

Flow Chart:

LEGEND term: the school term being reported facultyID: the faculty id number sections: number of sections taught by a faculty member students: number of students taught by a faculty member facCount: total number of faculty totsects: total number of sections taught totStuds: total number students taught avgStuds: average number of students CIS Faculty Report hiStuds: highest number of students taught hiFac: faculty who taught the highest number of students Initialize totSects, totStuds, facCount, hiStuds Output totFac, totSects avgStuds, loStus loFacNunm Process a faculty member Calculate avgStuds Input term Output term Calcualte totSects totStuds, facCount Input facultylD, sections, students Update hiStuds, hiFac Output facultylD, sections, students
Step by Step Solution
There are 3 Steps involved in it
Get step-by-step solutions from verified subject matter experts
