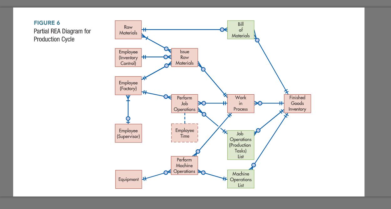
Question: In the REA model for the Production (Conversion) cycle (Figure 6), the max cardinalities between the Job Operations Event and the Job Operations List entity
In the REA model for the Production (Conversion) cycle (Figure 6), the max cardinalities between the Job Operations Event and the Job Operations List entity of intellectual property, as well as between the Machine Operations Event and the Machine Operations List entity of intellectual property, are the same. Explain why they are what they are.
Step by Step Solution
There are 3 Steps involved in it
1 Expert Approved Answer
Step: 1 Unlock
Question Has Been Solved by an Expert!
Get step-by-step solutions from verified subject matter experts
Step: 2 Unlock
Step: 3 Unlock
