Question: #include #include using namespace std; double width, height, radius,base,a,b,n; void enterwh() { cout > width; cout > height; } void enterw(){ cout > width; }
#include
double width, height, radius,base,a,b,n;
void enterwh() { cout > width; cout > height; } void enterw(){ cout > width; } void enterbh(){ cout > base; cout > height; } void enterr() { cout > radius; } void enterah(){ cout > a; cout > height; } void enterahn(){ cout > a; cout > height; cout > n; } void enterab(){ cout > a; cout > b; }
int main() { int n = 0; int t_element = 0; double x, y = 0, xA = 0, yA = 0, A = 0, sumxA = 0, sumyA = 0, sumA = 0, xf, yf, Area = -1, pi = 3.14159265359; cout > n; for (int i = 1;i > t_element; Area = -1; if (t_element == 1) { enterbh(); Area = (base * height) / 2; } else if (t_element == 2) { enterwh(); Area = height * width; } else if (t_element == 3) { enterw(); Area = width * width; } else if (t_element == 4) { enterr(); Area = pi * radius * radius; } else if (t_element == 5) { enterr(); Area = (pi * radius * radius) / 4; } else if (t_element == 6) { enterr(); Area = (pi * radius * radius) / 2; } else if (t_element == 7) { enterah(); Area = (4* a *height)/3; } else if (t_element == 8) { enterah(); Area = (2* a *height)/3; } else if (t_element == 9) { enterah(); Area = (a*height)/3; } else if (t_element == 10) { enterahn(); Area = (a*height)/(n+1); } else if (t_element == 11) { enterab(); Area = (pi * a * b)/4; } else if (t_element == 12) { enterab(); Area = (pi * a * b)/2; }
if(Area != -1) cout > n; for (int i = 1;i > x; cout > y; cout > A;
xA = x * A; cout
sumxA = sumxA + xA; sumyA = sumyA + yA; sumA = sumA + A; }
cout
xf = sumxA / sumA; yf = sumyA / sumA;
cout
}
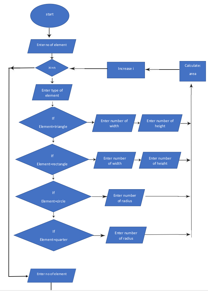
Int main shouldn't be put in it, instead use start and the cout and cin shouldn't be in flow chart, please make the flowchart refer to this pict example

start Enter no of element Calculate: kun Increase i area Enter type of element Enter number of width Enter number of height Element=triangle Enter number of width Enter number of height Element=rectangle Enter number of radius Element-circle Enter number of radius Element quarter Enter noof element
Step by Step Solution
There are 3 Steps involved in it
Get step-by-step solutions from verified subject matter experts
