Question: Intro to Database Systems: (33 points) Question4. The Prescriptions-R-X chain of pharmacies has offered to give you a free lifetime supply of medicine if you
Intro to Database Systems:


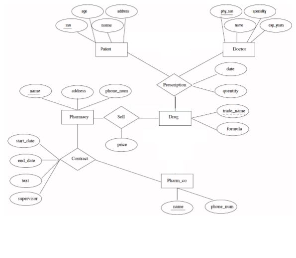
(33 points) Question4. The Prescriptions-R-X chain of pharmacies has offered to give you a free lifetime supply of medicine if you design its database. Given the rising cost of health care, you agree. Here's the information that you gather: Patients are identified by an SSN, and their names, addresses, and ages must be recorded. Doctors are identified by an SSN. For each doctor, the name, specialty, and years f experience must be recorded. Each pharmaceutical company is identified by name and has a phone number . For each drug, the trade name and formula must be recorded. Each drug is sold by a given pharmaceutical company, and the trade name identifies a drug uniquely from among the products of that co company 1S deleted, you need not keep track of its products any longer Each pharmacy has a name, address, and phone number Every patient has a primary doctor. Every doctor has at least one patient. Each pharmacy sells several drugs and has a price for each. A drug could be sold at several pharmacies, and the price could vary from one pharmacy to another Doctors prescribe drugs for patients. A doctor could prescribe one or more drugs for several patients, and a patient could obtain prescriptions from several doctors. Each prescription has a date and a quantity associated with it. You can assume * that, if a doctor prescribes the same drug for the same patient more than once, only the last such prescription needs to be stored. Pharmaceutical companies have long-term contracts with pharmacies. A pharmaceutical company can contract with several pharmacies, and a pharmacy can contract with several pharmaceutical companies. For each contract, you have to store a start date, an end date, and the text of the contract. Pharmacies appoint a supervisor for each contract. There must always be a supervisor for each contract, but the contract supervisor can change over the lifetime of the contract. 1. The ER diagram is given in the following Figure. However it is not complete. It is missing some relationships and doesn't capture any constraints. Please complete the ER diagram by adding the required relationships and specify any constraints not captured by the ER diagram. Please add your changes with a red blue color pen in the following figure; you don't need to draw a new diagram. Make sure you specify constraints very clearly How would your design change if each drug must be sold at a fixed price by all 2. pharmacies? Please specify your changes with a red blue color pen in the following figure 3. How would your design change if the design requirements change as follows: If a doctor prescribes the same drug for the same patient more than once, several such prescriptions may have to be stored. Please specify your changes with a red/blue color pen in the following figure. phy.ssn Palient Doctor date ame address quentity trade name - Sell Drug formula start date end dateContract text Phan co supervisor phone.num
Step by Step Solution
There are 3 Steps involved in it
Get step-by-step solutions from verified subject matter experts
