Question: It is desired to determine the bare module, total module, and grassroots costs of the maleic anhydride plant described in Appendix B.5. Use CEPCI =
It is desired to determine the bare module, total module, and grassroots costs of the maleic anhydride plant described in Appendix B.5. Use CEPCI = 601.8 for all costs. Use CapCost to estimate the total bare module cost. Based on the CapCost results, estimate the total module and grassroots costs.







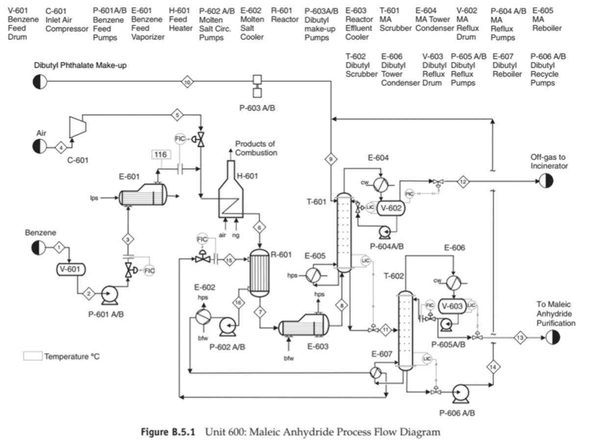
Figure B.5.1 Unit 600: Maleic Anhydride Process Flow Diagram Tahle R 51 Flnw Smmaru for llnit kn \begin{tabular}{|lccccccccc|} \hline Stream Number & 9 & 10 & 11 & 12 & 13 & 14 & 15 & 16 \\ \hline Temp (C) & 330 & 320 & 194 & 84 & 195 & 330 & 419 & 562 \\ Pres kPa & 82 & 100 & 82 & 75 & 80 & 82 & 200 & 200 \\ Total kmol/h & 500.1 & 0.1 & 526.2 & 2797.9 & 26.2 & 500.0 & 5000.0 & 5000.0 \\ Total kg/h & 139,191.6 & 30.6 & 141,866 & 81,225 & 2597 & 139,269 & 391,925 & 391,925 \\ Flowrates in kmol/h & & & & & & & & \\ Maleic anhydride & 0.0 & 0.0 & 0.0 & 0.0 & 24.8 & 0.0 & 0.0 & 0.0 \\ Dibutyl phthalate & 0.0 & 0.0 & 0.0 & 0.0 & 0.0 & 500.4 & 0.0 & 0.0 \\ Nitrogen & 0.0 & 0.0 & 0.0 & 0.0 & 0.0 & 0.0 & 0.0 & 0.0 \\ Water & 0.0 & 0.0 & 0.0 & 0.0 & 0.0 & 0.0 & 0.0 & 0.0 \\ Oxygen & 0.0 & 0.0 & 0.0 & 0.0 & 0.0 & 0.0 & 0.0 & 0.0 \\ Benzene & 0.0 & 0.0 & 0.0 & 0.0 & 0.0 & 0.0 & 0.0 & 0.0 \\ Quinone & 0.0 & 0.0 & 0.0 & 0.0 & 0.4 & 0.0 & 0.0 & 0.0 \\ Carbon dioxide & 0.0 & 0.0 & 0.0 & 0.0 & 0.0 & 0.0 & 0.0 & 0.0 \\ Maleic acid & 0.0 & 0.0 & 0.0 & 0.0 & 1.0 & .005 & 0.0 & 0.0 \\ Sodium nitrite & 0.0 & 0.0 & 0.0 & 0.0 & 0.0 & 0.0 & 2065.6 & 2065.6 \\ Sodium nitrate & 0.0 & 0.0 & 0.0 & 0.0 & 0.0 & 0.0 & 2934.4 & 2934.4 \\ \hline \end{tabular} Table B.5.2 Utility Summaries for Unit 600 Table B.5.3 Equipment Summary for Unit 600 Table B.5.3 Equipment Summary for Unit 600 (Continued) Tahle R 52 Fnuinment Gummant far llnit Knn ICnntinued
Step by Step Solution
There are 3 Steps involved in it
Get step-by-step solutions from verified subject matter experts
