Question: -- Just need help on SQL statements -- Design and code Java servlets and HTML files for a doctor writes a prescription for a patient
-- Just need help on SQL statements --
Design and code Java servlets and HTML files for
a doctor writes a prescription for a patient for a drug and a quantity and how many refills (if any) are allowed
a patient requests that a pharmacy fill a prescription. The program should inform the patient of the estimated cost of the prescription and ask the patient if they want to continue with the order. If the patient continues, then the prescription is sent to a pharmacist at a pharmacy. If the user decides not to continue then the prescription is not updated.
a patient displays prescriptions for themself and requests a refill for a prescription CST 363: Databases Project
a pharmacy manager requests a report of the quantity of drugs that have been used in the last month. Report contain the name of the drug and the quantity used.
an FDA government official looking for the quantity of drugs that each doctor has prescribed in the last 6 months. The report shows doctor's name, the drug name and quantity prescribed.
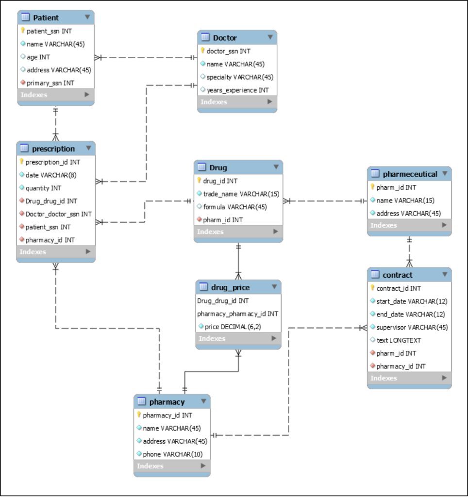
Patient patient_ssn INT name VARCHAR(45) age INT address VARCHAR(45) primary_ssn INT Indexes Doctor doctor_ssn INT name VARCHAR(45) specialty VARCHAR(45) years_experience INT Indexes - H prescription prescription_id INT date VARCHAR(8) quantity INT Drug_drug_id INT Doctor_doctor_ssn INT patient_ssn INT pharmacy_id INT Indexes Drug drug_id INT trade_name VARCHAR(15) formula VARCHAR(45) pharm_id INT Indexes - 'St---- pharmeceutical pharm_id INT name VARCHAR(15) address VARCHAR(45) Indexes -- - - - drug_price Drug_drug_id INT pharmacy_pham acy_id INT price DECIMAL (6,2) Indexes --- * contract contract_id INT start_date VARCHAR(12) end_date VARCHAR(12) supervisor VARCHAR(45) text LONGTEXT pharm_id INT pharmacy_id INT Indexes pharmacy pharmacy_id INT name VARCHAR(45) address VARCHAR(45) phone VARCHAR(10) Indexes Patient patient_ssn INT name VARCHAR(45) age INT address VARCHAR(45) primary_ssn INT Indexes Doctor doctor_ssn INT name VARCHAR(45) specialty VARCHAR(45) years_experience INT Indexes - H prescription prescription_id INT date VARCHAR(8) quantity INT Drug_drug_id INT Doctor_doctor_ssn INT patient_ssn INT pharmacy_id INT Indexes Drug drug_id INT trade_name VARCHAR(15) formula VARCHAR(45) pharm_id INT Indexes - 'St---- pharmeceutical pharm_id INT name VARCHAR(15) address VARCHAR(45) Indexes -- - - - drug_price Drug_drug_id INT pharmacy_pham acy_id INT price DECIMAL (6,2) Indexes --- * contract contract_id INT start_date VARCHAR(12) end_date VARCHAR(12) supervisor VARCHAR(45) text LONGTEXT pharm_id INT pharmacy_id INT Indexes pharmacy pharmacy_id INT name VARCHAR(45) address VARCHAR(45) phone VARCHAR(10) Indexes
Step by Step Solution
There are 3 Steps involved in it
Get step-by-step solutions from verified subject matter experts
