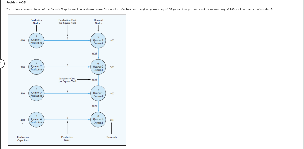
Question: Need help filling graph Problem 6-35 The network representation of the Contois Carpets problem is shown below. Suppose that contois has a beginning inventory of

Need help filling graph
Step by Step Solution
There are 3 Steps involved in it
1 Expert Approved Answer
Step: 1 Unlock
Question Has Been Solved by an Expert!
Get step-by-step solutions from verified subject matter experts
Step: 2 Unlock
Step: 3 Unlock
