Question: Need single pass conversion, overall conversion, and yield. DO NOT COPY PREVIOUS ANSWER; IT IS WRONG AND YOU WILL BE DOWNVOTED. READ THE QUESTION CAREFULLY



Need single pass conversion, overall conversion, and yield.
DO NOT COPY PREVIOUS ANSWER; IT IS WRONG AND YOU WILL BE DOWNVOTED. READ THE QUESTION CAREFULLY
DO NOT COPY PREVIOUS ANSWER; IT IS WRONG AND YOU WILL BE DOWNVOTED. READ THE QUESTION CAREFULLY
DO NOT COPY PREVIOUS ANSWER; IT IS WRONG AND YOU WILL BE DOWNVOTED. READ THE QUESTION CAREFULLY
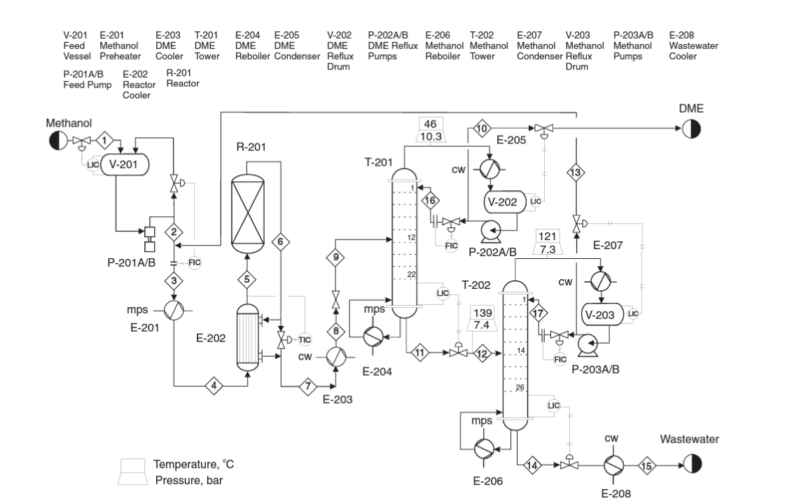
Temperature, C Pressure, bar E-206 Wastewater Table B.1.1 Stream Table for Unit 200 Single-passconversion=ReactantfedtothereactorReactantconsumedinreactionOverallconversion=ReactantfedtotheprocessReactantconsumedinprocessYield=MolesoflimitingreactantreactedMolesofreactanttoproducedesiredproduct
Step by Step Solution
There are 3 Steps involved in it
Get step-by-step solutions from verified subject matter experts
