Question: P2 is the answer template Anusha the supervisor in packaging department collects all time cards from employees, review, and submit them to payroll department. Payroll
P2 is the answer template
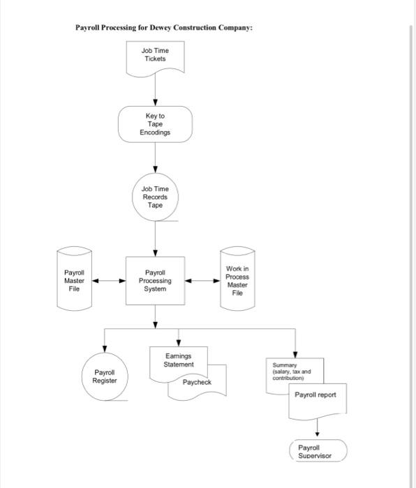
Anusha the supervisor in packaging department collects all time cards from employees, review, and submit them to payroll department. Payroll department is responsible to prepare the payroll cheques and sent them to the employees. Besides, the department also prepares tax payment cheques and tax report. These documents are forwarded to Inland Revenue Board of Malaysia A summary report of total payroll charges is sent to each department manager by the payroll department. The department manager reviews and signs the report. The report is submitted to payroll department for filling purposes. Payroll department files the report by date. Required: Prepare a system flowchart of the payroll process (packaging department and payroll department). Assume that all activities are performed manually. Payroll Processing for Dewey Construction Company

Step by Step Solution
There are 3 Steps involved in it
1 Expert Approved Answer
Step: 1 Unlock
Question Has Been Solved by an Expert!
Get step-by-step solutions from verified subject matter experts
Step: 2 Unlock
Step: 3 Unlock
