Question: Part A) The division algorithm in Figure 3.11 on page 185 is called restoring division, since each time the result of subtracting the divisor from

Part A)
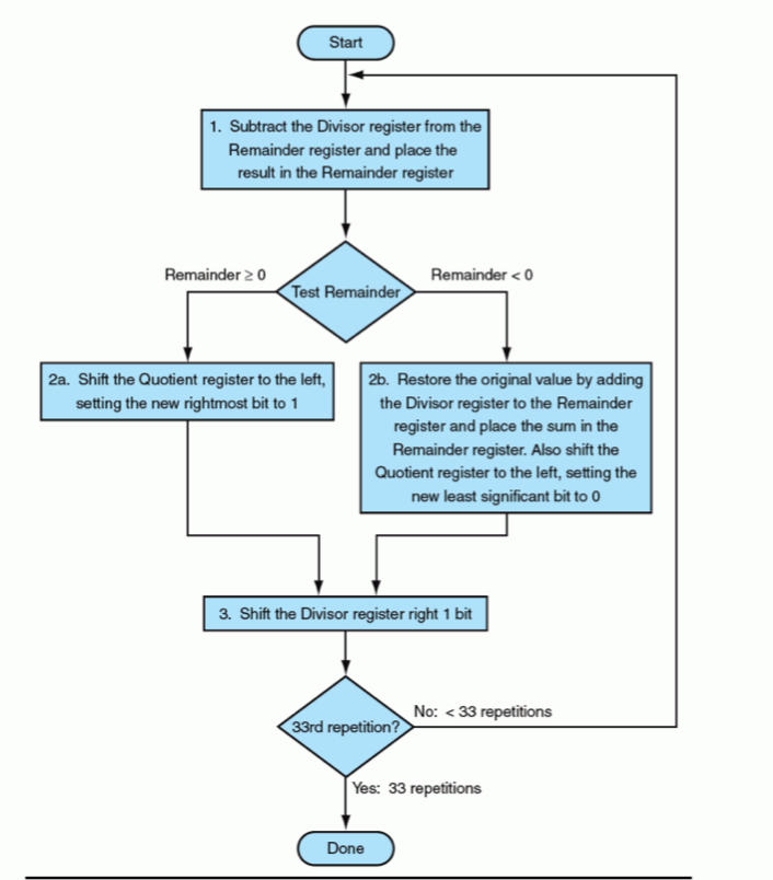
The division algorithm in Figure 3.11 on page 185 is called restoring division, since each time the result of subtracting the divisor from the dividend is negative you must add the divisor back into the dividend to restore the original value. Recall that shift left is the same as multiplying by two. Lets look at the value of the left half of the Remainder again, starting with step 3b of the divide algorithm and then going to step 2:
(Remainder + Divisor) x 2 - Divisor
This value is created from restoring the Remainder by adding the Divisor, shiting the sum left, and then subtracting the Divisor. Simplifying the result we get
Remainder x 2 + Divisor x 2 - Divisor = Remainder x 2 + Divisor
Based on this observation, write a nonrestoring division algorithm using the notation of the flowchart on slide 17 that does not add the Divisor to the Remainder in step 3b. Show that your algorithm works by dividing (0000 0111)2 by (0010)2.
Part B)
Derive the floating-point algorithm for division. First divide (1.110)10 x 10^10 by (1.100)10 x 10^5 , showing steps. Then derive the floating-point division algorithm using a format similar to the multiplication algorithm.
Start 1. Subtract the Divisor register from the Remainder register and place the result in the Remainder register Remainder 20 Remainder Test Remainder 2a. Shift the Quotient register to the left,2b. Restore the original value by adding setting the new rightmost bit to1 the Divisor register to the Remainder register and place the sum in the Remainder register. Also shift the Quotient register to the left, setting the new least significant bit to O 3. Shift the Divisor register right 1 bit No:
Step by Step Solution
There are 3 Steps involved in it
Get step-by-step solutions from verified subject matter experts
