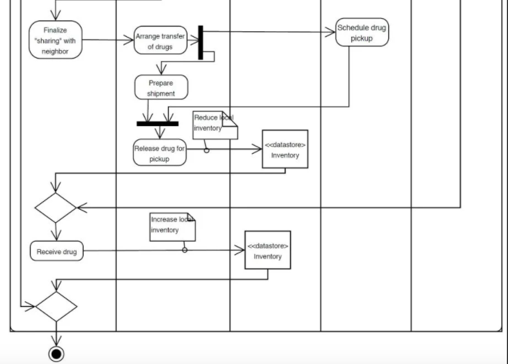
Question: PE 2-5. Consider Figure 2-20: a. Explain why both Reduce local inventory and Increase local inventory are needed. b. Describe what the Inventory data stores
PE 2-5. Consider Figure 2-20:
a. Explain why both Reduce local inventory and Increase local inventory are needed.
b. Describe what the Inventory data stores specifically refer to.
c. Explain what happens when a neighboring pharmacist rejects a sharing request.
d. Compare it with Figure 2-19 and analyze which actor(s) have gained focus and which have lost it.


Step by Step Solution
There are 3 Steps involved in it
Get step-by-step solutions from verified subject matter experts
