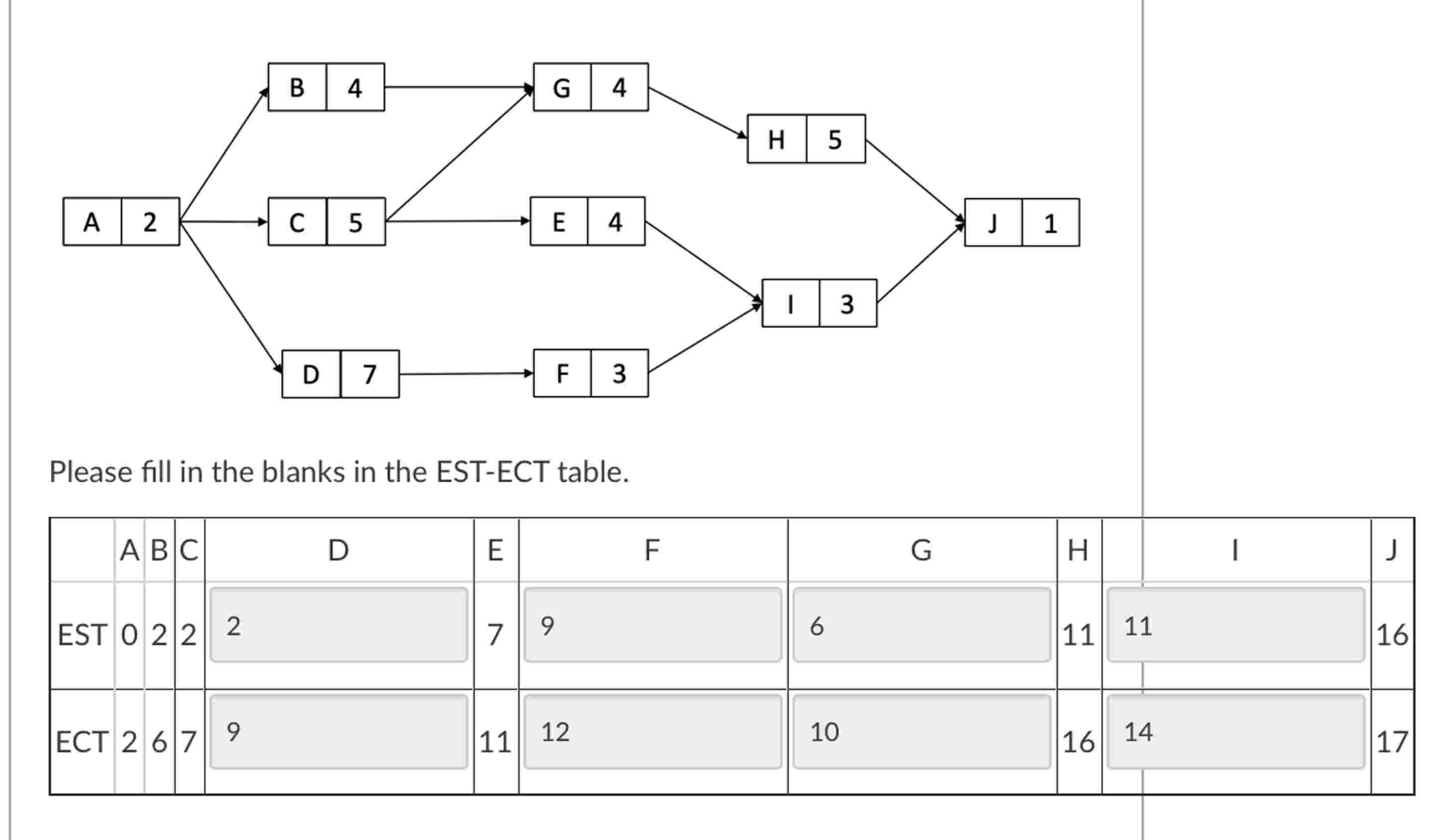
Question: Please, correct me what is wrong in my answer? Please fill in the blanks in the EST - ECT table.
Please, correct me what is wrong in my answer?
Please fill in the blanks in the ESTECT table.
Step by Step Solution
There are 3 Steps involved in it
1 Expert Approved Answer
Step: 1 Unlock
Question Has Been Solved by an Expert!
Get step-by-step solutions from verified subject matter experts
Step: 2 Unlock
Step: 3 Unlock
