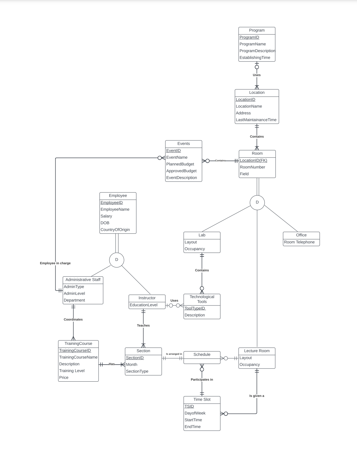
Question: Please create a relational model based off this ERD and show what it looks like on a database like lucid charts are hand drawn. (
Please create a relational model based off this ERD and show what it looks like on a database like lucid charts are hand drawn. please do not just explain how to make one
Step by Step Solution
There are 3 Steps involved in it
1 Expert Approved Answer
Step: 1 Unlock
Question Has Been Solved by an Expert!
Get step-by-step solutions from verified subject matter experts
Step: 2 Unlock
Step: 3 Unlock
