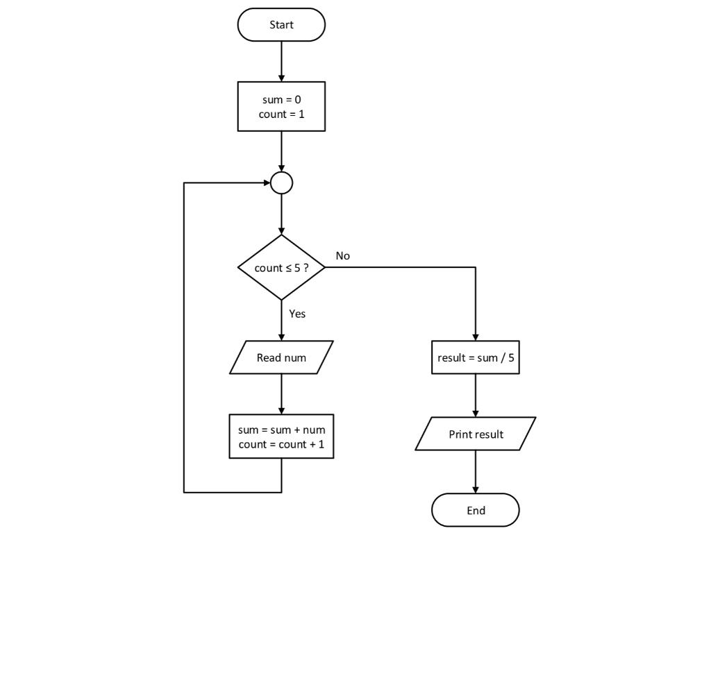
Question: Please do the diagram, thanks Start sum = 0 count = 1 No count 55 ? Yes Read num result = sum / 5 sum
Please do the diagram, thanks


Start sum = 0 count = 1 No count 55 ? Yes Read num result = sum / 5 sum = sum + num count = count + 1 HO Print result End B. Draw a Visio flowchart that does the following: Print the numbers 2, 4, 6, 8, 10, 12 (one at a time, in sequence) Use a while repetition structure. Use only one variable. Do not count to 6. Instead, test for the last number (12). Draw a box at the upper right hand corner and type in Lastname, Firstname and Set. Verify that that the flowchart works for 2 and 12 before submitting. Name your file Lab1B. C. Draw a Visio flowchart that does the following: Print the numbers 3, 9, 27, 81, 243 (one at time, in sequence) Use a Do-while repetition structure. Use only one variable. Do not count to 5. Instead, test for the last number (243). a Draw a box at the upper right hand corner and type in Lastname, Firstname and Set. Verify that the flowchart works for 3 and 243 before submitting. Name your file Lab1C
Step by Step Solution
There are 3 Steps involved in it
Get step-by-step solutions from verified subject matter experts
