Question: Please help me debug this pseudocode and also code this program in visual basic code. // main module Module main() Local variables Declare InputFile salesFile
Please help me debug this pseudocode and also code this program in visual basic code.


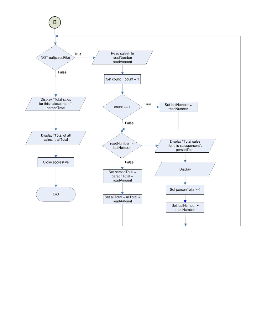
// main module Module main() Local variables Declare InputFile salesFile Declare Integer count = 0, readNumber, lastNumber Declare Real readAmount, personTotal-0, allTotal- 0 // open file Open salesFile "brewster.dat" // print headings Display "Brewster' s Used Cars, Inc." Display "sales Report Display Display "Salesperson ID Display "" Sale Amount" // read and display all sales in the file While NOT eof (salesFile) Read salesFile readNumber readAmount Set count count1l //initialize If count 1 Then Set lastNurTLber = readNumber End If / check if sales ID changed If readNumber != lastNumber Then Display "Total sales for this salesperson ", personTotal Display Set personTotal = 0 Set lastNumber -readNumber End If // accumulate totals set personTotal = personTotal + readAmount set allTota1 = a11Total + readAmount End While // closing totals Display Total sales for this salesperson: personTotal Display "Total of all sales: ", allTotal // close the file Close numbersFile End Module
Step by Step Solution
There are 3 Steps involved in it
Get step-by-step solutions from verified subject matter experts
