Question: Please help. Work is due this friday Problem Description You are to develop a Java program capable of maintaining vehicle rental reservations for a vehicle











Please help. Work is due this friday
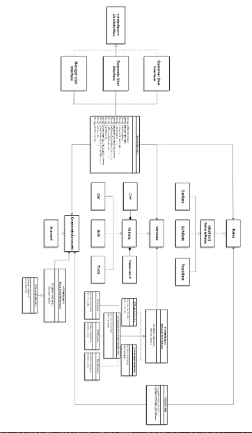
Problem Description You are to develop a Java program capable of maintaining vehicle rental reservations for a vehicle rental agency using an object-oriented design Problem scenario The vehicle rental agency has both private and corporate customers. The agency offers cars, SUVs and moving trucks for rent Vehicles may be rented for a period of days, weeks, or months. Monthly rentals are cheaper (on a daily basis) than weekly rentals, and weekly rentals are cheaper than daily rentals. Also, cars, SUVs and trucks each have models of cars, SUVs or trucks.) In addition, corporate customers receive a 15% discount on the total cost of rentals. There is optional daily insurance available, which is the same cost for cars and SUVs, and more expensive for moving trucks Private and corporate customers of the rental agency may do the following: (1) view the current rental rates for a given vehicle type (car, SUV or truck), (2) view a list of available (ie., unreserved) vehicles of a given type, (3) display an estimated cost of a particular rental (for a given vehicle type, rental period, expected number of miles driven, and insurance option), (4) reserve a vehicle, (5) display their current reservations, and (6) cancel a reservation, (private customers allowed only one rental at a time, corporate customers will generally have multiple reservations at the same time) Managers of the vehicle rental agency may do the following: (1) display the current rental rates for all vehicle types, (2) display all vehicles owned by the rental agency (i.e., both reserved and unreserved), (3) display all current reservations, (4) add a new corporate account, and (5) display all corporate accounts, including a list of currently reserved vehicles for each Vehicles are identified based on a unique VIN Vehicle Identification Number). The set of features stored for cars, SUVs and trucks are different. Cars are specified as a particular make and model, a miles per gallon rating, and number of seats. SUVs are specified as a particular make and model, a miles per gallon rating, and number of bench seats Trucks are specified by a particular length (in feet) miles per gallon rating, and number of rooms storage capacity The list of vehicles that you must use for this assignment are given below
Step by Step Solution
There are 3 Steps involved in it
Get step-by-step solutions from verified subject matter experts
