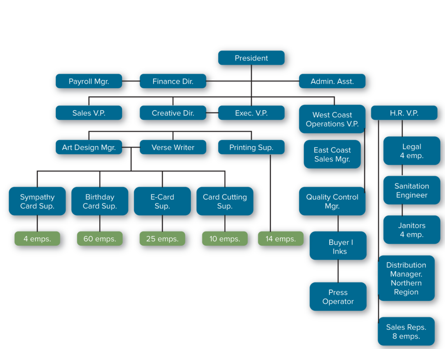
Question: Please look at the Creative Cards companys structure on Exercise: Creative Cards, Inc., and find out what they need to work for restructuring their company
Please look at the Creative Cards companys structure on Exercise: Creative Cards, Inc., and find out what they need to work for restructuring their company to operate more efficiently and effectively. Please find at least five "odd" points and give suggestions about what they need to work on for restructuring their company
Step by Step Solution
There are 3 Steps involved in it
1 Expert Approved Answer
Step: 1 Unlock
Question Has Been Solved by an Expert!
Get step-by-step solutions from verified subject matter experts
Step: 2 Unlock
Step: 3 Unlock
