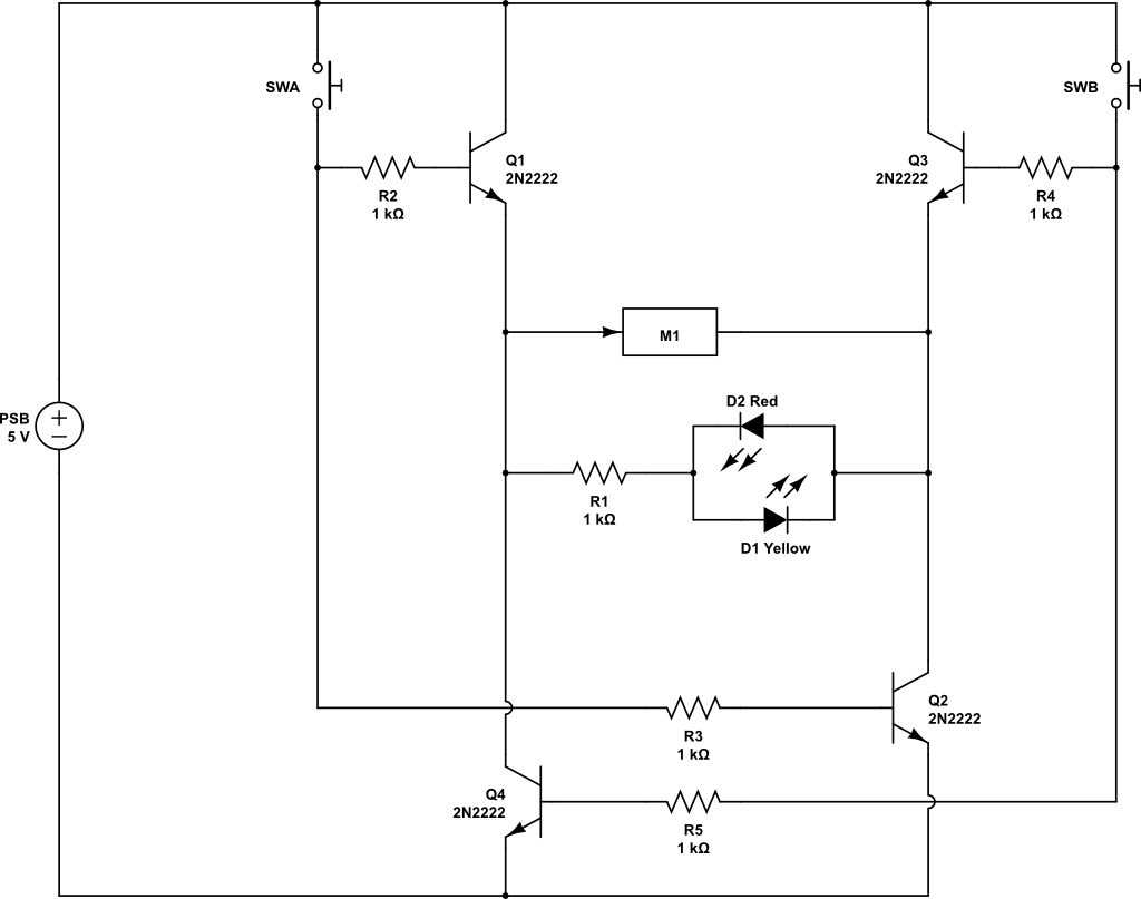
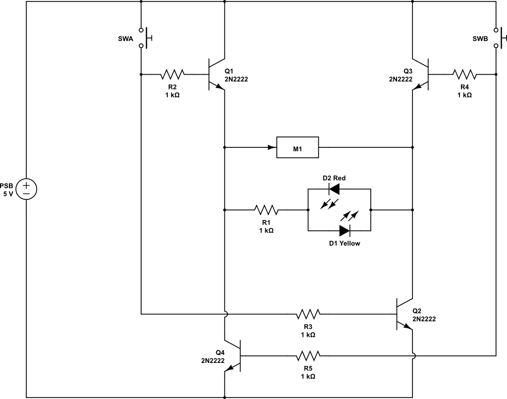
Question: Please look at this schematic and help me to answer these questions below. SWA SWB I W Q1 Q3 WV 2N2222 2N2222 R2 R4 1

Please look at this schematic and help me to answer these questions below.

SWA SWB I W Q1 Q3 WV 2N2222 2N2222 R2 R4 1 kQ 1 kQ M1 D2 Red PSB 5 V Wv R1 1 kQ D1 Yellow MM Q2 2N2222 R3 1 kQ Q4 M 2N2222 R5 1 k
Step by Step Solution
There are 3 Steps involved in it
Get step-by-step solutions from verified subject matter experts
