Question: Please map this ER diagram using Sqlite or MySql. CREATE TABLE commands have to be used. Part II - Mapping Map the following ER diagram
Please map this ER diagram using Sqlite or MySql. CREATE TABLE commands have to be used.
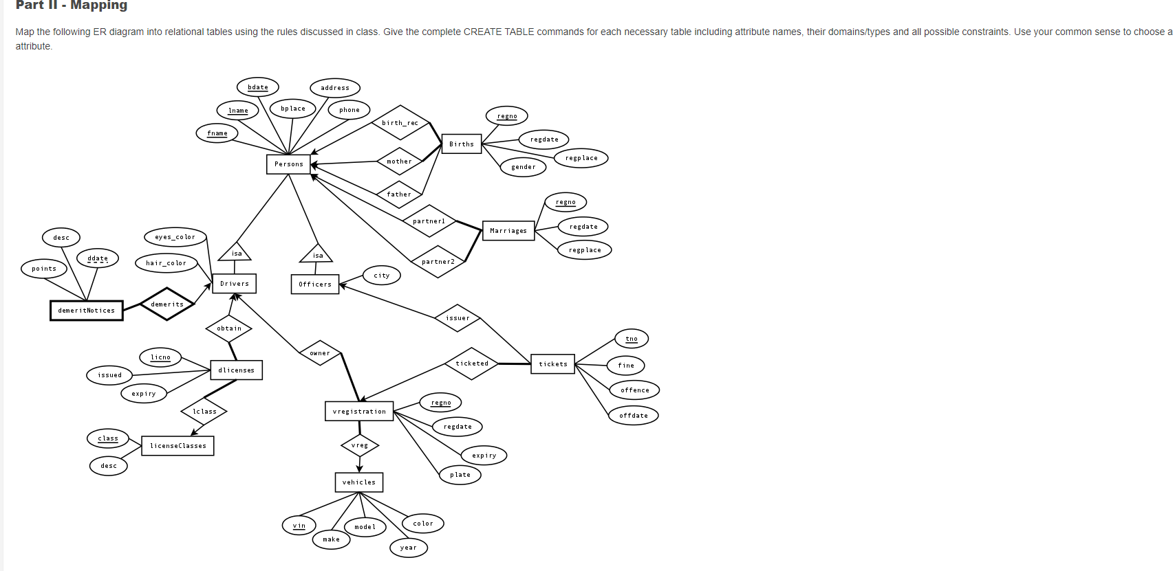
Part II - Mapping Map the following ER diagram into relational tables using the rules discussed in class. Give the complete CREATE TABLE commands for each necessary table including attribute names, their domains/types and all possible constraints. Use your common sense to choose a attribute (bdate address .name bplace / phone regno birth_rec fname regdate Births
Step by Step Solution
There are 3 Steps involved in it
Get step-by-step solutions from verified subject matter experts
