Question: Please provide a detailed solution for the following problem 2-4. In Figure 2-9, explain why inventory must be allocated. 2-5. Using Figure 29, explain why
Please provide a detailed solution for the following problem



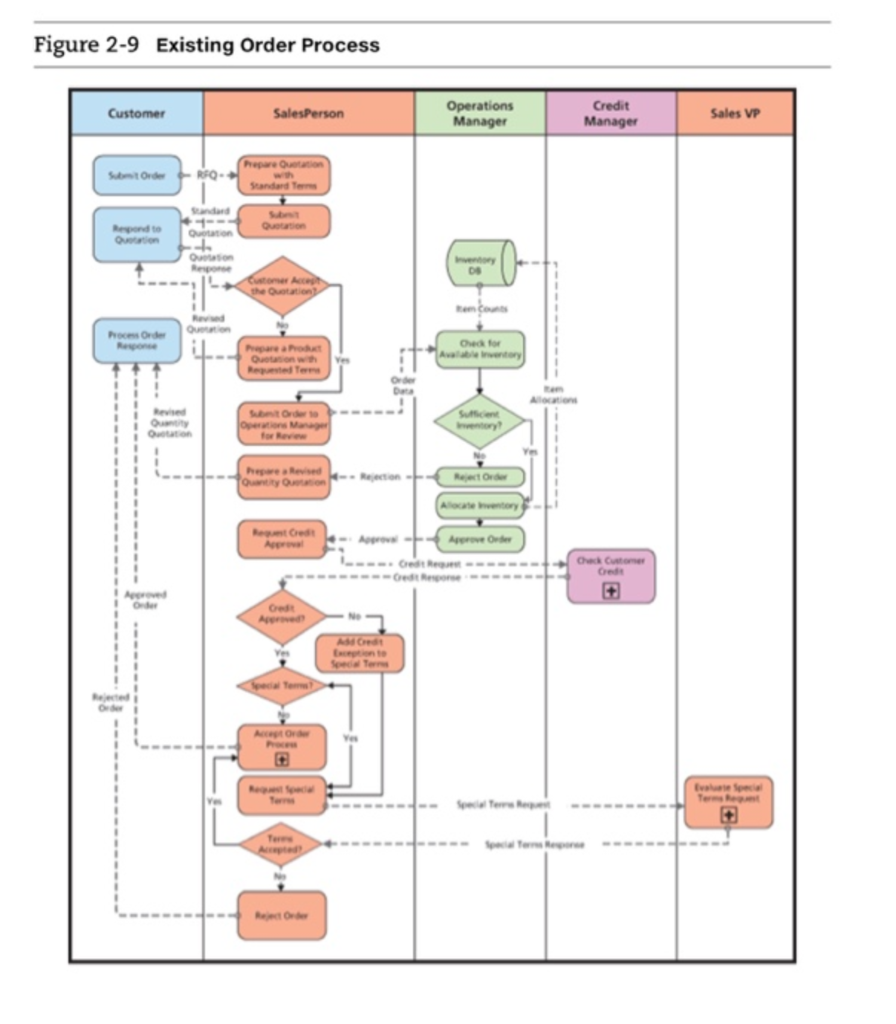
2-4. In Figure 2-9, explain why inventory must be allocated. 2-5. Using Figure 29, explain why credit must be allocated to customers. What is the business consequence if these allocations are not adjusted when special terms are not approved? 2-6. Recommend a process for adjusting credit for orders for which credit or special terms are not approved. Indicate which role makes the adjustment and how they receive the data for doing so. 2-7. Change the process in Figure 2-9 so that allocated inventory is returned when credit or special terms are not approved. Indicate which role makes the adjustment and how they obtain the data for doing so. 2-11. So far, we haven't considered the impact of this process on the salesperson. What information do salespeople need to maintain good relationships with their customers? Figure 2-9 Existing Order Process Is you can see, your order-approval process consists of several stages: prepare juotation, adjust quotation for requested terms, check inventory, check credit, and 2-4. In Figure 2-9, explain why inventory must be allocated. 2-5. Using Figure 29, explain why credit must be allocated to customers. What is the business consequence if these allocations are not adjusted when special terms are not approved? 2-6. Recommend a process for adjusting credit for orders for which credit or special terms are not approved. Indicate which role makes the adjustment and how they receive the data for doing so. 2-7. Change the process in Figure 2-9 so that allocated inventory is returned when credit or special terms are not approved. Indicate which role makes the adjustment and how they obtain the data for doing so. 2-11. So far, we haven't considered the impact of this process on the salesperson. What information do salespeople need to maintain good relationships with their customers? Figure 2-9 Existing Order Process Is you can see, your order-approval process consists of several stages: prepare juotation, adjust quotation for requested terms, check inventory, check credit, and
Step by Step Solution
There are 3 Steps involved in it
Get step-by-step solutions from verified subject matter experts
