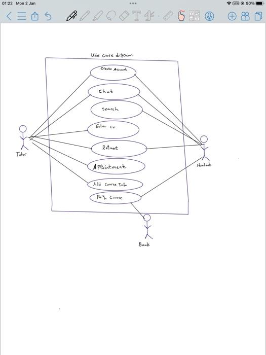
Question: Please someone draw a class digram for this use case 01:22 Mon 2 Jan Use care distram Bank
Please someone draw a class digram for this use case
01:22 Mon 2 Jan Use care distram Bank
Step by Step Solution
There are 3 Steps involved in it
1 Expert Approved Answer
Step: 1 Unlock
Question Has Been Solved by an Expert!
Get step-by-step solutions from verified subject matter experts
Step: 2 Unlock
Step: 3 Unlock
