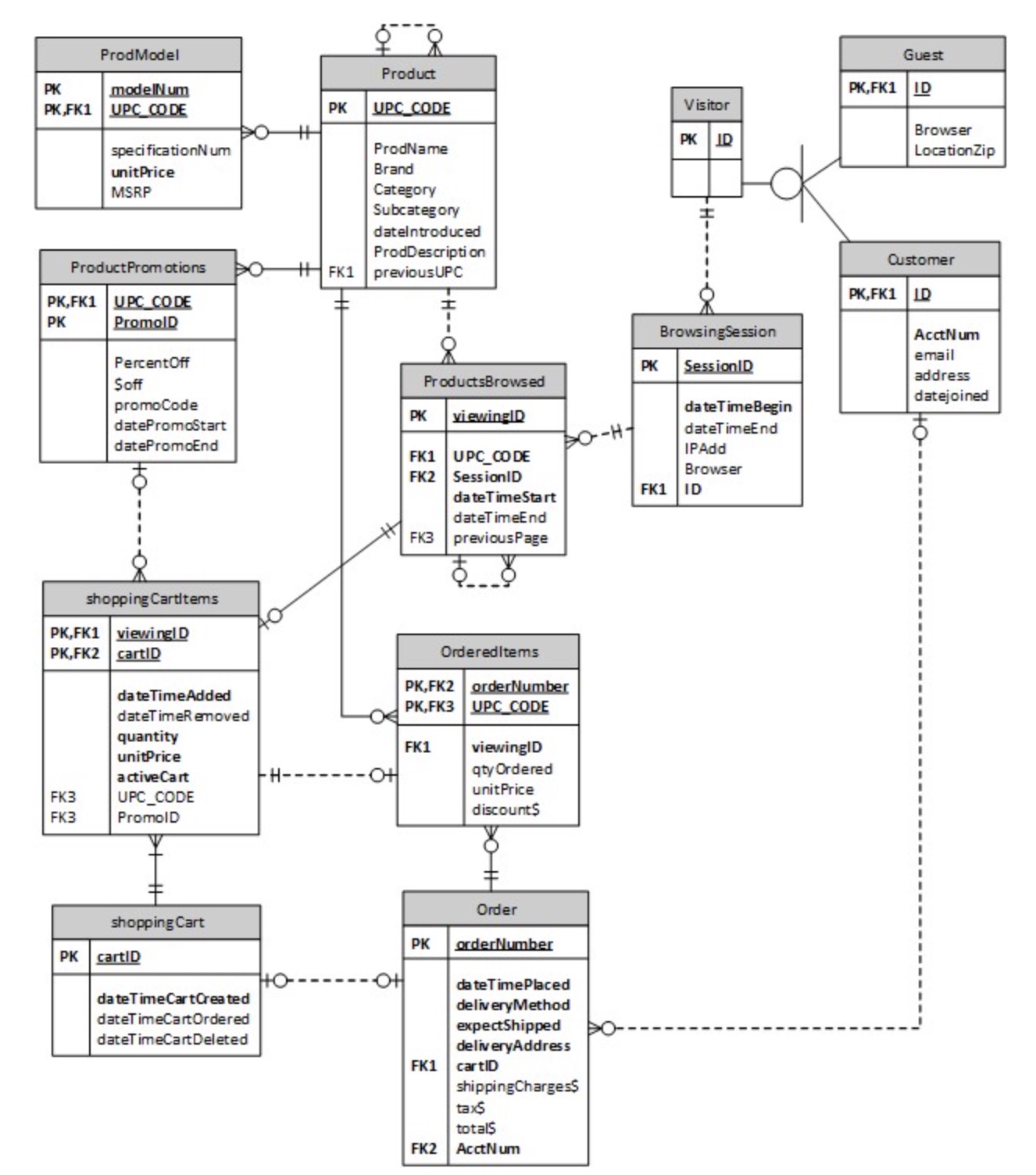
Question: ProdModel Product PK modelNum PK,FK1 UPC CODE PK UPC_CODE Visitor PK ID specificationNum unitPrice ProdName Brand MSRP Category Subcategory datelntroduced ProdDescription Product Promotions HFK1

ProdModel Product PK modelNum PK,FK1 UPC CODE PK UPC_CODE Visitor PK ID specificationNum unitPrice ProdName Brand MSRP Category Subcategory datelntroduced ProdDescription Product Promotions HFK1 previous UPC PK,FK1 UPC_CODE PK PromolD Percent Off Soff ProductsBrowsed promoCode PK datePromoStart viewingID datePromoEnd O-H FK1 UPC CODE FK2 SessionID dateTimeStart dateTimeEnd shopping CartItems PK,FK1 viewingl D PK,FK2 cartID da te TimeAdded dateTimeRemoved quantity unitPrice activeCart FK3 UPC_CODE FK3 PromolD H- FK3 previousPage OrderedItems PK,FK2 orderNumber PK,FK3 UPC_CODE FK1 viewingID qty Ordered unitPrice discount$ shopping Cart PK PK cartID dateTimeCartCreated dateTimeCartOrdered dateTimeCart Deleted Order orderNumber da te Time Placed deliveryMethod expectShipped deliveryAddress FK1 cartID FK2 shippingCharges$ tax$ total$ AcctNum Guest PK,FK1 ID Browser LocationZip Customer Browsing Session PK,FK1 LD AcctNum email PK SessionID da te TimeBegin dateTimeEnd IPAdd Browser FK1 ID address datejoined
Step by Step Solution
There are 3 Steps involved in it
Get step-by-step solutions from verified subject matter experts
