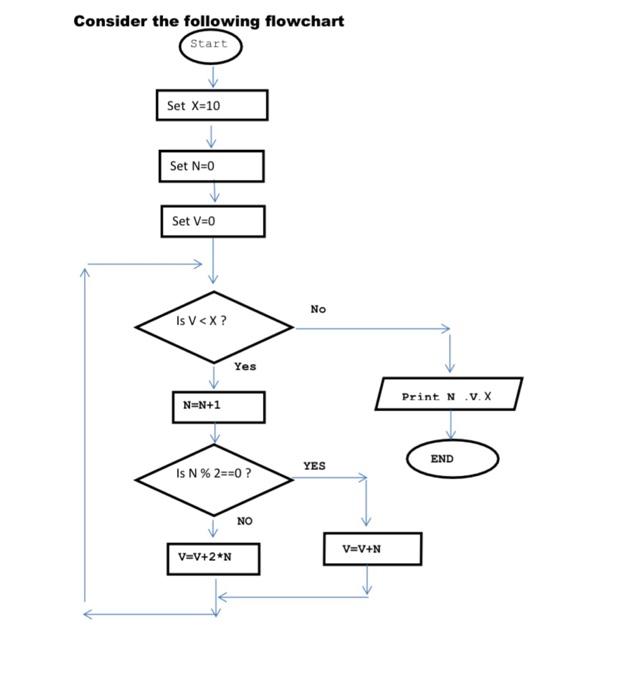
Question: Programming Consider the following flowchart Start Set X=10 1010 Set N=0 Set V=0 No Is V

Consider the following flowchart Start Set X=10 1010 Set N=0 Set V=0 No Is V
Step by Step Solution
There are 3 Steps involved in it
Get step-by-step solutions from verified subject matter experts
