Question: Python (.py file) Note: Please include indents, spaces, and line breaks please. It looks like you may need additional support Please call 555-555-5555 for additional
Python (.py file)
Note: Please include indents, spaces, and line breaks please.




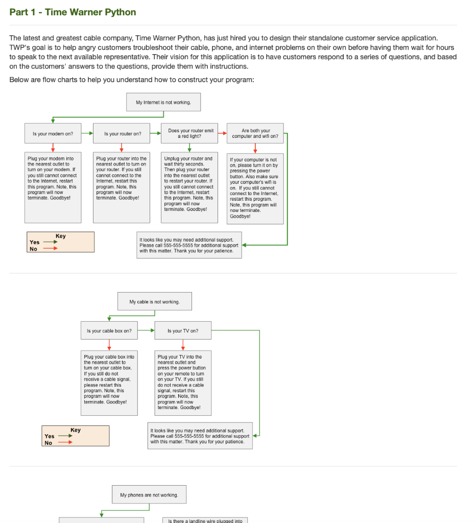
It looks like you may need additional support Please call 555-555-5555 for additional support with this matter. Thank you for your patience. Key Yes Below are sample runs of the program: ->RESTART Choose from the following options: 1. My Internet is not working. 2" My cable is not working 3. My phones are not working. 4. My bill is wrong 5. I want to upgrade my plan. (Enter a value 1 - 5): 1 Is your modem on? (Enter Y or N): N Plug your modem into the nearest outlet to turn on your modem. If you still cannot connect to the Internet, restart this program. Note, this program will now terminate. Goodbye! RESTART Choose from the following options: 1. My Internet is not working. 2. My cable is not working 3. My phones are not working. 4. My bill is wrong 5. I want to upgrade my plan. (Enter a value 1 - 5): 1 Is your modem on? (Enter Y or N):Y Is your router on? (Enter Y or N): Y Do you see a red light? (Enter Y or N):Y Unplug your router. Wait thirty seconds. Then plug your router into the nearest outlet to restart your router. If you still cannot connect to the Internet, restart this program. Note, this program will now terminate. Goodbye! RESTART Choose from the following options: 1. My Internet is not working 2. My cable is not working 3. My phones are not working. 4. My bill is wrong 5. I want to upgrade my plan. Part 1 - Time Warner Python The latest and greatest cable company, Time Warner Python, has just hired you to design their standalone customer service application. TWP's goal is to help angry customers troubleshoot their cable, phone, and internet problems on their own before having them wait for hours to speak to the next available representative. Their vision for this application is to have customers respond to a series of questions, and based on the customers' answers to the questions, provide them with instructions. Below are flow charts to help yo u understand how to construct your program: My Intemet is not working. Does your router emit a red light? Are both your computer and wifi on? Is your modem on? Is your router on? Plug your modem into the nearest outlet to turn on your modem. If you still cannot connect to the Internet, restart this program. Note, this program wi now terminate. Goodbye! Plug your router into the nearest outlet to turn on your router. If you still cannot connect to the Internet, restart this program. Note, this program will now terminate. Goodbye Unplug your router and wait thirty seconds. Then plug your router into the nearest outlet to restart your router. It you still cannot connect to the Intenet, restart this program. Note, this program will now terminate. Goodbye! If your computer is not on, please turn it on by pressing the power button. Also make sure your computer's wifi is on. If you still cannot connect to the Internet, restart this program. Note, this program will now terminate. Key It looks like you may need additional support Please call 555-555-5555 for additional support with this matter. Thank you for your patience. Yes My cable is not working Is your cable box on? Is your TV on? Plug your cable box into the nearest outlet to turn on your cable box. If you still do not receive a cable signal, please restart this program. Note, this program will now Plug your TV into the nearest outlet and press the power button on your remote to turn on your TV. If you stil do not receive a cable signal, restart this program. Note, this m will noww terminate. Goodbye! Key It looks like you may need additional support Please call 555-555-5555 for additional support with this matter. Thank you for your patience My phones are not working. =>RESTART Choose from the following options: 1. My Internet is not working 2. My cable is not working 3. My phones are not working. 4. My bill is wrong 5. I want to upgrade my plan. (Enter a value 1 5): 2 Is your cable box on? (Enter Y or N): N Plug your cable box into the nearest outlet to turn on your cable box. If you still do not receive a cable signal, please restart this program Note, this program will now terminate. Goodbye! RESTART Choose from the following options: 1. My Internet is not working 2. My cable is not working 3. My phones are not working. 4. My bill is wrong 5. I want to upgrade my plan. (Enter a value 1 -5): Is your cable box on? (Enter Y or N): Y Is your TV on? (Enter Y or N): Y It looks like you may need additional support. Please call 555-555-5555 for additional support with this matter. Thank you for your patience. RESTART Choose from the following options: 1. My Internet is not working. 2. My cable is not working 3. My phones are not working. 4. My bill is wrong 5. I want to upgrade my plan (Enter a value 1 -5): 4 4. My bill is wrong. Were you late on your last payment? (Enter Y or N): Y If you were late on your last payment, you will be charged an additional 5% interest fee. Therefore, your bill may be more than usual. Note, this program will now terminate. Goodbye! If you would like to contest your charge, please call 555-555-5555 for additional support with this matter. Thank you for your patience. RESTART Choose from the following options: 1. My Internet is not working 2. My cable is not working 3. My phones are not workin -RESTART Choose from the following options: 1. My Internet is not working. 2. My cable is not working 3. My phones are not working. 4. My bill is wrong 5. I want to upgrade my plan. (Enter a value 1 - 5): 4 Were you late on your last payment? (Enter Y or N): N It looks like you may need additional support. Please call 555-555-5555 for additional support with this matter. Thank you for your patience RESTART Choose from the following options: 1. My Internet is not working. 2. My cable is not working 3. My phones are not working. 4. My bill is wrong 5. I want to upgrade my plan. Enter a value 1 - 5):6 You entered an invalid menu choice. It looks like you may need additional support. Please call 555-555-5555 for additional support. Thank you for your patience. It looks like you may need additional support Please call 555-555-5555 for additional support with this matter. Thank you for your patience. Key Yes Below are sample runs of the program: ->RESTART Choose from the following options: 1. My Internet is not working. 2" My cable is not working 3. My phones are not working. 4. My bill is wrong 5. I want to upgrade my plan. (Enter a value 1 - 5): 1 Is your modem on? (Enter Y or N): N Plug your modem into the nearest outlet to turn on your modem. If you still cannot connect to the Internet, restart this program. Note, this program will now terminate. Goodbye! RESTART Choose from the following options: 1. My Internet is not working. 2. My cable is not working 3. My phones are not working. 4. My bill is wrong 5. I want to upgrade my plan. (Enter a value 1 - 5): 1 Is your modem on? (Enter Y or N):Y Is your router on? (Enter Y or N): Y Do you see a red light? (Enter Y or N):Y Unplug your router. Wait thirty seconds. Then plug your router into the nearest outlet to restart your router. If you still cannot connect to the Internet, restart this program. Note, this program will now terminate. Goodbye! RESTART Choose from the following options: 1. My Internet is not working 2. My cable is not working 3. My phones are not working. 4. My bill is wrong 5. I want to upgrade my plan. Part 1 - Time Warner Python The latest and greatest cable company, Time Warner Python, has just hired you to design their standalone customer service application. TWP's goal is to help angry customers troubleshoot their cable, phone, and internet problems on their own before having them wait for hours to speak to the next available representative. Their vision for this application is to have customers respond to a series of questions, and based on the customers' answers to the questions, provide them with instructions. Below are flow charts to help yo u understand how to construct your program: My Intemet is not working. Does your router emit a red light? Are both your computer and wifi on? Is your modem on? Is your router on? Plug your modem into the nearest outlet to turn on your modem. If you still cannot connect to the Internet, restart this program. Note, this program wi now terminate. Goodbye! Plug your router into the nearest outlet to turn on your router. If you still cannot connect to the Internet, restart this program. Note, this program will now terminate. Goodbye Unplug your router and wait thirty seconds. Then plug your router into the nearest outlet to restart your router. It you still cannot connect to the Intenet, restart this program. Note, this program will now terminate. Goodbye! If your computer is not on, please turn it on by pressing the power button. Also make sure your computer's wifi is on. If you still cannot connect to the Internet, restart this program. Note, this program will now terminate. Key It looks like you may need additional support Please call 555-555-5555 for additional support with this matter. Thank you for your patience. Yes My cable is not working Is your cable box on? Is your TV on? Plug your cable box into the nearest outlet to turn on your cable box. If you still do not receive a cable signal, please restart this program. Note, this program will now Plug your TV into the nearest outlet and press the power button on your remote to turn on your TV. If you stil do not receive a cable signal, restart this program. Note, this m will noww terminate. Goodbye! Key It looks like you may need additional support Please call 555-555-5555 for additional support with this matter. Thank you for your patience My phones are not working. =>RESTART Choose from the following options: 1. My Internet is not working 2. My cable is not working 3. My phones are not working. 4. My bill is wrong 5. I want to upgrade my plan. (Enter a value 1 5): 2 Is your cable box on? (Enter Y or N): N Plug your cable box into the nearest outlet to turn on your cable box. If you still do not receive a cable signal, please restart this program Note, this program will now terminate. Goodbye! RESTART Choose from the following options: 1. My Internet is not working 2. My cable is not working 3. My phones are not working. 4. My bill is wrong 5. I want to upgrade my plan. (Enter a value 1 -5): Is your cable box on? (Enter Y or N): Y Is your TV on? (Enter Y or N): Y It looks like you may need additional support. Please call 555-555-5555 for additional support with this matter. Thank you for your patience. RESTART Choose from the following options: 1. My Internet is not working. 2. My cable is not working 3. My phones are not working. 4. My bill is wrong 5. I want to upgrade my plan (Enter a value 1 -5): 4 4. My bill is wrong. Were you late on your last payment? (Enter Y or N): Y If you were late on your last payment, you will be charged an additional 5% interest fee. Therefore, your bill may be more than usual. Note, this program will now terminate. Goodbye! If you would like to contest your charge, please call 555-555-5555 for additional support with this matter. Thank you for your patience. RESTART Choose from the following options: 1. My Internet is not working 2. My cable is not working 3. My phones are not workin -RESTART Choose from the following options: 1. My Internet is not working. 2. My cable is not working 3. My phones are not working. 4. My bill is wrong 5. I want to upgrade my plan. (Enter a value 1 - 5): 4 Were you late on your last payment? (Enter Y or N): N It looks like you may need additional support. Please call 555-555-5555 for additional support with this matter. Thank you for your patience RESTART Choose from the following options: 1. My Internet is not working. 2. My cable is not working 3. My phones are not working. 4. My bill is wrong 5. I want to upgrade my plan. Enter a value 1 - 5):6 You entered an invalid menu choice. It looks like you may need additional support. Please call 555-555-5555 for additional support. Thank you for your patience
Step by Step Solution
There are 3 Steps involved in it
Get step-by-step solutions from verified subject matter experts
