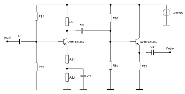
Question: Q 1 : Voltage gain - 1 0 , ( hFE ) = 2 0 0 , IC = 2 mA , RB 1 =
Q: Voltage gain hFE IC mA RBK RBk RCk RE RE
What is the name of the second stage amplifier and what is the purpose.
Determine RB RB RE for ICQmA
Step by Step Solution
There are 3 Steps involved in it
1 Expert Approved Answer
Step: 1 Unlock
Question Has Been Solved by an Expert!
Get step-by-step solutions from verified subject matter experts
Step: 2 Unlock
Step: 3 Unlock
