Question: QUESTION 3 3.1 Discuss ANY TWO (2) common assumptions underlying parametric tests and highlight how you would assess whether they have been met or not.
QUESTION 3 3.1 Discuss ANY TWO (2) common assumptions underlying parametric tests and highlight how you would assess whether they have been met or not.
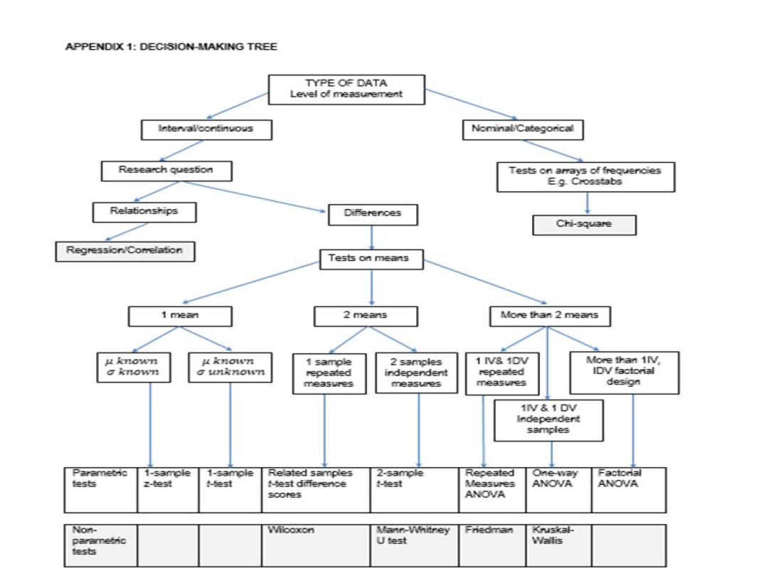
3.2 Utilising the statistical decision-making tree (see Appendix), in each of the scenarios described below: 1. identify the independent variable (IV) and dependant variable (DV)? 2. select the appropriate statistical test that you would run for the data analysis? 3. provide an explanation on why you selected this test? and 4. what is the parametric or non-parametric equivalent of this test is.
3.2.1 As part of a continuous improvement programme, GWX Ltd has spent a considerable amount of money on the training a development (T&D) of its 300 employees on three different occasions. Before the T&D and at the end of each of the three T&D sessions, the performance of each of the 300 employees were measured using an instrument structured on the Likert scale. The operations manager of GWX Ltd wants to evaluate the impact of the T&D on employee performance.
3.2.2 Having gathered data from 200 companies, an organisational researcher is analysing the data as part of an investigation into the nature of the relationship (in terms of strength, direction and significance) between organisational resilience and organisational performance, both of which were measured on the interval level. Assume that assumptions of parametric tests have been met.
3.2.3 A year after upgrading its e-commerce platform, Radasys Inc. has decided to determine whether there has been a significant impact on sales.
3.2.4 In response to claims that online assessments are easier than paper-based assessments, a group of 150 final years Bachelor of Commerce in Supply Chain Management students recently wrote two online assessments and two paper-based assessments of the same degree of difficulty. The average of the two online assessments and the average two paper-based assessments were computed for each of the students. All the assessments were marked out of a total of 100. The initial analysis of the data revealed that the marks obtained in the paper-based assessments were heavily skewed. What statistical test should be used to test the hypothesis that online assessments are easier than paper-based assessments?

APPENDIX 1: DECISION-MAKING TREE TYPE OF DATA Level of measurement Interval continuous Nominal/Categorical Research question Tests on arrays of frequencies E.g. Crosstabs Relationships Differences Chi-square Regression/Comelation Tests on means 1 mean 2 means More than 2 means known k known 1 sample 2 samples 1 IV& 1DV More than 1IV, G known G unknown repeated independent repeated IDV factorial measures measures measures design 1IV & 1 DV Independent samples Parametric 1-sample 1-sample Related samples 2-sample Repeated One-way Factorial tests z-test test t-fest difference #-fest Measures ANOVA ANOVA scores ANOVA Non- Wilcoxon Mann-Whitney Friedman Kruskal- rametric U test Wallis
Step by Step Solution
There are 3 Steps involved in it
Get step-by-step solutions from verified subject matter experts
